UNIVERSIDAD VERACRUZANA - REGIÓN XALAPA FACULTAD DE ESTADÍSTICA E INFORMÁTICA

Licenciatura en Ingeniería de Software

Experiencia Educativa Diseño de Software (Periodo Agosto 25 - Enero 26)

Académico: Jorge Octavio Ocharan Hernández

Sistema Hotelero

PRESENTAN:

Barradas Sánchez Genaro Alejandro || zs23014083@estudiantes.uv.mx
Bello Peralta Lizeth Guadalupe || zs23014074@estudiantes.uv.mx
Morales García Omar || zs23014039@estudiantes.uv.mx

REPOSITORIO: GitHub

Control de versiones

Versión Fecha Autor(es) Resumen de cambios significativos

0.0.1

7 de septiembre de 2025

Genaro Alejandro Barradas Sánchez

Creación de documento inicial con apartados

0.0.1.0

7 de septiembre de 2025

Genaro Alejandro Barradas Sánchez

Lizeth Guadalupe Bello Peralta

Se añadieron los borradores de los casos de uso

0.0.1.1

8 de septiembre de 2025

Genaro Alejandro Barradas Sánchez

Lizeth Guadalupe Bello Peralta

Se realizó una segunda iteración de los casos de uso

0.0.1.2

9 de septiembre de 2025

Omar Morales García

Se añadió el primer borrador del diagrama de clases

0.0.1.3

11 de septiembre de 2025

Genaro Alejandro Barradas Sánchez

Lizeth Guadalupe Bello Peralta

Se realizaron los cambios en base a las observaciones del profesor al listado de casos de uso

0.0.1.4

14 de septiembre de 2025

Lizeth Guadalupe Bello Peralta

Se añadieron las restricciones del proyecto, actores dentro del sistema, alcance del proyecto, visión del sistema y planteamiento del problema

0.0.1.5

17 de septiembre de 2025

Genaro Alejandro Barradas Sánchez

Omar Morales García

Lizeth Guadalupe Bello Peralta

Se identificaron y plasmaron los QAs del sistema con sus respectivos escenarios y trazabilidad

0.0.2.0

14 de septiembre de 2025

Genaro Alejandro Barradas Sánchez

Lizeth Guadalupe Bello Peralta

Omar Morales García

Se realizó e integró el diagrama Utility tree

0.0.2.1

21 de septiembre de 2025

Omar Morales García

Se creó y anexó el diagrama de contexto de nivel 0 del sistema

0.0.2.3

21 de septiembre de 2025

Omar Morales García

Se añadió el segundo borrador del diagrama de clases del sistema

0.0.3.1

26 de septiembre de 2025

Lizeth Guadalupe Bello Peralta

Se añadió el diccionario de datos correspondiente al sistema

0.0.3.2

27 de septiembre de 2025

Genaro Alejandro Barradas Sánchez

Se creó el glosario y añadieron conceptos al mismo

0.0.3.3

30 de septiembre de 2025

Lizeth Guadalupe Bello Peralta

Se añadió el Planteamiento del Problema

0.0.3.4

30 de septiembre de 2025

Genaro Alejandro Barradas Sánchez

Se adjuntó la tabla de versiones al documento

0.0.4

30 de septiembre de 2025

Omar Morales García

Se adjuntan imágenes de diagramas de casos de uso, por actores y paquetes

0.0.4.1

30 de septiembre de 2025

Lizeth Guadalupe Bello Peralta

Se añaden dos descripciones de casos de uso del actor Administrador

0.0.4.2

01 de octubre de 2025

Omar Morales García

Se añaden tres descripciones de casos de uso del actor Huésped

0.0.4.3

02 de octubre de 2025

Genaro Alejandro Barradas Sánchez

Se añaden tres descripciones de casos de uso del actor Recepción

0.0.4.4

02 de octubre de 2025

Omar Morales García

Se añaden tres descripciones de casos de uso del actor Huésped

0.0.4.5

03 de octubre de 2025

Genaro Alejandro Barradas Sánchez

Se añaden cuatro descripciones de casos de uso del actor Recepción

0.0.5

03 de octubre de 2025

Omar Morales García

Se añadió la visión y alcance del sistema

0.0.6

04 de octubre de 2025

Omar Morales García

Se añadió el diagrama DFD de nivel 1.

0.0.7

04 de octubre de 2025

Genaro Alejandro Barradas Sánchez

Se añadió la audiencia del documento

0.1.0

04 de octubre de 2025

Genaro Alejandro Barradas Sánchez

Se añadió el alcance y el propósito del documento

0.1.1

06 de octubre de 2025

Genaro Alejandro Barradas Sánchez

Se añadió estructura principal del proyecto para el hito 2

0.1.1.1

09 de octubre de 2025

Omar Morales García

Se añadieron preocupaciones y restricciones

0.1.1.2

09 de octubre de 2025

Genaro Alejandro Barradas Sánchez

Arreglo de errores de texto y espaciado

0.1.2

09 de octubre de 2025

Genaro Alejandro Barradas Sánchez

Se agregó la vista lógica, especificamente el diagrama de clases y su debida justificación

0.1.3

10 de octubre de 2025

Omar Morales García

Se añadieron diagramas de componentes y de objetos

0.1.4

10 de octubre de 2025

Genaro Alejandro Barradas Sánchez

Se agregó el méotodo de diseño del proyecto

0.1.5

15 de octubre de 2025

Lizeth Guadalupe Bello Peralta

Se añadió el diagrama de conceptos del negocio

0.1.6

18 de octubre de 2025

Genaro Alejandro Barradas Sánchez

Se corrigen errores menores en nombrado de imágenes y texto

0.1.7

23 de octubre de 2025

Genaro Alejandro Barradas Sánchez

Se añadió apartado para ADR

0.1.8

30 de octubre de 2025

Omar Morales García

Se agregaron diagramas de componentes

0.1.8.1

30 de octubre de 2025

Omar Morales García

Correciones a diagramas de componentes

0.1.9

30 de octubre de 2025

Omar Morales García

Se agregaron diagramas de comunicación

0.1.9.1

30 de octubre de 2025

Genaro Alejandro Barradas Sánchez

Se agregaron diagramas de comunicación

0.1.9.2

30 de octubre de 2025

Genaro Alejandro Barradas Sánchez

Se arreglaron diagramas

0.2.0

31 de octubre de 2025

Omar Morales García

Se realizaron cambios en el nombrado de diagramas

0.2.0.1

31 de octubre de 2025

Omar Morales García

Se agregaron diagramas de comunicación

0.2.0.2

31 de octubre de 2025

Omar Morales García

Se realizaron cambios dentro de diagramas de comunicación

0.2.0.3

31 de octubre de 2025

Omar Morales García

Se realizaron cambios dentro de diagramas de componentes

0.2.0.4

31 de octubre de 2025

Omar Morales García

Se agregaron diagramas de comunicación

0.2.0.5

31 de octubre de 2025

Genaro Alejandro Barradas Sánchez

Se agregaron diagramas de comunicación

0.2.0.6

31 de octubre de 2025

Omar Morales García

Se agregaron diagramas de comunicación

0.2.0.7

1 de noviembre de 2025

Genaro Alejandro Barradas Sánchez

Se agregaron diagramas de comunicación

0.2.0.8

1 de noviembre de 2025

Lizeth Guadalupe Bello Peralta

Se agregaron diagramas de comunicación

0.2.0.10

2 de noviembre de 2025

Lizeth Guadalupe Bello Peralta

Se agregaron diagramas de comunicación

0.2.0.11

2 de noviembre de 2025

Lizeth Guadalupe Bello Peralta

Se agregaron diagramas de comunicación

0.2.0.12

2 de noviembre de 2025

Genaro Alejandro Barradas Sánchez

Vinculación de diagramas de comunicación al texto

0.2.0.13

2 de noviembre de 2025

Omar Morales García

Vinculación de diagramas de comunicación al texto

0.2.1

4 de noviembre de 2025

Omar Morales García

Se agregaron diagramas de interfaz

0.2.1.1

5 de noviembre de 2025

Omar Morales García

Se agregaron diagramas de interfaz

0.2.1.2

6 de noviembre de 2025

Omar Morales García

Se agregaron diagramas de interfaz

0.2.1.3

6 de noviembre de 2025

Omar Morales García

Cambio dentro del nombrado de diagramas

0.2.4.0

20 de noviembre de 2025

Omar Morales García

Se añadió un diagrama de despliegue

0.2.5.0

20 de noviembre de 2025

Omar Morales García

Se añadió la descripción y justificación del diagrama de despliegue

0.3.0.0

30 de noviembre de 2025

Genaro Alejandro Barradas Sánchez

Se añadió diagramas de secuencia

0.3.1.0

30 de noviembre de 2025

Omar Morales García

Se añadió la descripción del diagrama de secuencia

1. Contexto y Alcance del Sistema

1.1. Visión del Sistema

La visión del Sistema de Reservaciones es establecer la plataforma como líder tecnológica, convirtiendo las reservaciones y sistema en una ventaja competitiva a nivel global.

Actualmente, la dependencia en soluciones locales ineficientes y dispersas genera inconsistencias críticas, errores de inventario y un alto riesgo de incidentes (como dobles reservas y dobles cobros). El sistema de reservaciones busca erradicar estos problemas mediante una arquitectura escalable y robusta diseñada para soportar a más de 5,000 hoteles y un millón de habitaciones.

Nuestra prioridad es garantizar la confianza y consistencia en el momento de realziar reservas: el sistema debe operar con una tasa de incidentes de dobles cobros o dobles reservas de cero, incluso bajo escenarios de alta concurrencia. Esto se logrará a través de transacciones atómicas y un riguroso enfoque en la seguridad y trazabilidad.

Siendo así que, permitirá la implementación de precios dinámicos y políticas avanzadas de overbooking gestionadas centralmente para optimizar los ingresos. Finalmente, la eficiencia operacional es clave; el sistema ofrecerá una interfaz intuitiva y altamente disponible que permitirá al 90% del personal novato de recepción completar tareas críticas (check-in/out) de manera autónoma en minutos, garantizando una operación fluida y un servicio al cliente superior.

El Sistema de Reservaciones es el pilar para un crecimiento rentable, la estandarización de procesos y la excelencia operativa en toda la cadena hotelera.

1.2. Alcance

El Alcance del Sistema de Reservaciones define las fronteras del diseño arquitectónico, especificando qué se incluye dentro de la plataforma y qué se excluye, delegándose a sistemas externos o a la infraestructura. El sistema está diseñado para reemplazar las soluciones locales y gestionar el ciclo de vida completo de la reserva y la habitación a través de una plataforma unificada.

1.2.1. Funcionalidades Incluidas (In-Scope)

El Sistema de Reservaciones abarcará los siguientes módulos funcionales principales:

  1. Módulo de reservaciones y venta (Huésped) Este módulo gestiona la interacción directa con el cliente y el proceso de venta:

    • Búsqueda y consulta de hoteles: Permitir al huésped buscar hoteles por región/fecha y consultar la disponibilidad de tipos de habitación en tiempo real.

    • Gestión de la Reserva: Incluye la creación de la reserva con control de atomicidad, la modificación de fechas/habitaciones y la cancelación de la reserva, aplicando las políticas de cobro correspondientes.

    • Consulta de Historial: Permitir al huésped revisar sus reservas pasadas y activas.

    • Integración de pagos seguros: Captura segura y tokenización de los datos de pago, garantizando la idempotencia para evitar dobles cobros.

  2. Módulo de recepción y operaciones (Recepcionista) Este módulo está enfocado en la eficiencia operativa y el manejo diario de huéspedes:

    • Check-in / Check-out: Funciones optimizadas para el personal de recepción, con actualización inmediata del estado de la habitación. El diseño debe priorizar la usabilidad para alcanzar el objetivo de que un novato complete la tarea después de 10 minutos de instrucción.

    • Gestión de cuentas y cobros: Consolidación de todos los cargos de la estancia (tarifa base, impuestos, consumos adicionales) y procesamiento del cobro final con alta seguridad.

    • Servicios adicionales: Registro de cargos a la cuenta por consumos en el bar, lavandería, gimnasio u otros servicios.

    • Gestión de habitaciones: Funcionalidades para cambiar a un huésped de habitación de forma atómica y para marcar habitaciones como "Fuera de Servicio".

  3. Módulo de administración y configuración (Administrador) Este módulo se centra en las herramientas gerenciales para optimizar ingresos y capacidad:

    • Gestión de hoteles y tipos de habitación: Alta y modificación de hoteles, así como la definición de la categorización de habitaciones, amenidades y capacidades.

    • Configuración avanzada de precios: Definición de tarifas base, precios dinámicos, promociones, descuentos y políticas de temporadas altas.

    • Configuración de políticas de overbooking: Ajuste de los umbrales de sobreventa de inventario, lo que es crítico para la maximización de la capacidad de venta.

    • Monitoreo de inventario: Consulta en tiempo real de la ocupación y disponibilidad en toda la cadena.

  4. Módulo de seguridad y auditoría (Auditor) Este módulo es esencial para los requisitos de seguridad y confiabilidad del sistema:

    • Generación de reportes de trazabilidad: Consultas avanzadas sobre actividades sospechosas (cancelaciones rápidas, cambios de precio o descuentos) que requieren un log de auditoría inmutable.

    • Reconciliación Financiera: Reportes para conciliar ingresos por servicios adicionales y validar que todos los cobros en línea se hayan procesado y registrado correctamente.

    • Validación de Políticas: Herramientas para asegurar la uniformidad de precios y políticas entre diferentes hoteles o regiones.

  5. Módulo de acceso al sistema (Usuario en general) Este módulo se encargará de la gestión de usuarios y seguridad:

    • Conceder acceso al sistema: Se encargará de dar acceso a determinadas funcionalidades del sistema a usuarios válidos.

    • Seguridad: No permitirá el acceso a usuarios que no se encuentren registrados dentro del sistema.

    • Generación de reportes: Obtendrá datos sobre los inicios de sesión realizados dentro del sistema, así como las acciones que han realizado.

1.2.2. Funcionalidades Excluidas (Out-of-Scope)

Las siguientes áreas funcionales no forman parte del alcance directo del Sistema de Reservas y se consideran responsabilidades de sistemas o servicios externos:

  • Procesamiento de Pagos: El Sistema de Reservas no almacenará ni procesará directamente información de tarjetas de crédito. Esta responsabilidad se delega por completo a una pasarela de pagos (Payment Gateway).

  • Gestión de Sistemas de Fidelización: El manejo de programas de puntos de lealtad, niveles de membresía o recompensas para huéspedes. El SRC solo notificará a un sistema externo el check-out para que este acredite los puntos.

  • Servicios de Limpieza y Mantenimiento: La gestión de la logística interna de las camareras o técnicos. El SRC solo actualizará el estado de la habitación a "Limpieza Necesaria" (L/N), pero no gestionará la asignación de tareas.

  • Marketing y CRM: Campañas de correo electrónico, gestión de relaciones con el cliente más allá del historial transaccional de reservas.

1.3. Audiencia

Este documento está dirigido a todas las partes interesadas involucradas en el diseño, desarrollo, implementación y mantenimiento del Sistema Hotelero. En particular, está destinado a:

  • Equipo de desarrollo: Ingenieros de software, programadores y diseñadores responsables de implementar la arquitectura y los componentes descritos.

  • Analistas: Encargados de validar que los requisitos funcionales y no funcionales se reflejen correctamente en el diseño propuesto.

  • Equipo de pruebas: Para comprender la estructura del sistema, los módulos clave y las interacciones entre componentes al momento de diseñar y ejecutar pruebas.

  • Arquitectos de software: Para verificar la coherencia del diseño con las decisiones arquitectónicas tomadas y asegurar la calidad del modelo final.

  • Académico: Responsable de evaluar la correcta aplicación de principios de diseño, patrones y tácticas en el proyecto.

  • Usuarios internos de recepción, administración y gestión hotelera: Aunque no se espera que lean el documento completo, podrían consultarlo parcialmente para comprender cómo el sistema satisface sus necesidades funcionales.

1.4. Glosario

Concepto Descripción / significado Estándar

A

Acceso al sistema

Proceso mediante el cual un usuario inicia sesión en el sistema utilizando sus credenciales (usuario y contraseña) para realizar tareas según su rol. Incluye controles sobre gestión de accesos (autenticación, privilegios mínimos, gestión de identidades, control de contraseñas, sesiones).

ISO/IEC 27001 Seguridad de la Información

Atomicidad

Propiedad de una transacción (especialmente la Reserva) que garantiza que esta se ejecuta completamente o no se ejecuta en absoluto. Es esencial para el requisito de "Confianza y consistencia en la reserva".

Principio ACID / Arquitectura Distribuida

ASR (Architecturally Significant Requirement)

Requisito que tiene un impacto profundo en la estructura del código y es de alto valor para el negocio. Generalmente capturados como Escenarios de Calidad (QAS).

Marco ADD

B

Baja Latencia

Requisito de rendimiento que exige que las operaciones críticas (consulta de Disponibilidad, confirmación de Pago) se completen en un tiempo muy corto, medido en milisegundos (ej. < 500 ms en QAS-03).

Atributo de Calidad (Rendimiento)

C

Concurrencia

Capacidad del sistema para manejar múltiples solicitudes de reserva o consulta simultáneamente (por varios Huéspedes y Recepcionistas) sin comprometer la integridad de los datos de Inventario.

Atributo de Calidad (Rendimiento)

Confianza y Consistencia

Objetivo de Negocio primordial que se traduce en el requisito de tasa de incidentes de dobles cobros o dobles reservas de cero.

Objetivo de Negocio

D

Desacoplamiento

Principio de diseño que busca reducir la dependencia entre los módulos del sistema (Cliente-Servidor) y entre el cliente y los sistemas del servidor, facilitando la Mantenibilidad.

Principio de Diseño

Disponibilidad

Atributo de Calidad que mide la proporción de tiempo que el sistema o una función crítica (ej. consulta de disponibilidad) está operativa y accesible.

ISO/IEC 25010

E

Escalabilidad

Capacidad del SRC para manejar un aumento significativo en la carga de trabajo (más de 5,000 hoteles y 1,000,000 de habitaciones) sin degradar el Rendimiento o la Latencia.

Atributo de Calidad

I

Idempotencia

Táctica de seguridad y diseño que garantiza que una operación de cobro, si se repite accidentalmente, solo se procesará una vez. Es clave para evitar dobles cobros.

Principio de Diseño / Seguridad

Inventario

La colección de recursos vendibles del hotel, principalmente las Habitaciones, junto con sus estados (Disponible, Bloqueada, Reservada).

Entidad de Negocio

L

Log Inmutable

Almacén de datos de solo escritura que registra todos los eventos críticos de seguridad y transacción para garantizar la trazabilidad y el no repudio.

Táctica de Seguridad

M

Mantenibilidad

Atributo de Calidad que describe la facilidad con la que el sistema puede ser modificado, corregido y actualizado, un impulsor clave para la adopción de un sistema Cliente-Servidor.

ISO/IEC 25010

O

Observabilidad

La capacidad del sistema para entender su estado interno a partir de datos externos, esencial para monitorear el Rendimiento y diagnosticar fallas en un sistema Cliente-Servidor.

Atributo de Calidad

Overbooking

Política estratégica de gestión de inventario que permite la sobreventa controlada de Habitaciones, basándose en la probabilidad histórica de cancelaciones para maximizar los ingresos.

Regla de Negocio

P

Pasarela de Pagos

Sistema externo con el que el SRC se comunica para procesar y autorizar transacciones financieras (Cobro y reembolso). Se encuentra out-of-scope.

Entidad Externa

PCI-DSS

Estándar de seguridad obligatorio para cualquier entidad que procese, almacene o transmita datos de tarjetas de crédito. Cumplimiento delegado a la Pasarela de Pagos.

Estándar de Seguridad

Q

QAS (Escenario de Calidad)

Descripción formal de una prueba de diseño que evalúa un Atributo de Calidad específico bajo ciertas condiciones (ej. QAS-03 evalúa la Disponibilidad bajo Falla de DB).

Herramienta de Arquitectura

R

Rendimiento

Atributo de Calidad que mide la velocidad y eficiencia del sistema bajo carga, incluyendo métricas como latencia y capacidad de respuesta.

ISO/IEC 25010

Reserva

La entidad central de negocio que representa el acuerdo contractual entre el Hotel y el Huésped, su ciclo de vida es el corazón del SRC.

Entidad de Negocio

S

SR (Sistema de Reservaciones)

Objeto principal de diseño de este proyecto. Plataforma unificada y robusta que reemplaza las soluciones locales de los hoteles.

Contexto del Sistema

T

Trazabilidad

Requisito de Seguridad y Auditoría que exige que cada evento crítico tenga un rastro documentado, inmutable y verificable.

Atributo de Calidad (Seguridad)

Táctica

Una decisión de diseño específica y concreta utilizada para controlar o asegurar un atributo de calidad, sirviendo como bloque constructivo para un Patrón Arquitectónico (ej. "Usar caché" es una Táctica para Rendimiento).

Concepto de Arquitectura

U

Usabilidad

Atributo de Calidad clave para el módulo de recepción que mide la facilidad de uso del sistema, con el objetivo de reducir el tiempo de entrenamiento de los recepcionistas novatos.

ISO/IEC 25010

2. Definición de requerimientos

2.1. Planteamiento del Problema

La industria hotelera es una de las más competidas a nivel mundial, lo que exige mantenerse a la vanguardia y dar servicios superiores para sobresalir. La cadena hotelera, posicionada como un líder global en la hospitalidad, opera a una escala sin precedentes que necesita máxima eficiencia operativa. Por lo tanto, para mantener su liderazgo estratégico, es imperativo gestionar un vasto inventario de 1,000,000 de habitaciones de forma unificada. Esto requiere uniformidad en el proceso para gestionar las más de 5000 propiedades a nivel mundial. A pesar de esta magnitud,la realidad operativa actual revela una vulnerabilidad crítica: cada hotel utiliza una solución local de reservas, lo que genera inconsistencias entre hoteles, errores y dificultades en el proceso de centralización.

Este problema de fragmentación se traduce en que se crean múltiples fuentes de información, lo que genera diversos reportes o ingresos que pueden diferir entre el hotel y el corporativo. Esto hace necesaria una conciliación manual que consume tiempo y retrasa la toma de decisiones estratégicas. Además, los empleados de central o gerentes de hotel también pierden tiempo al tener que ingresar datos, exportar o manipular información de diferentes sistemas, elevando la fricción operativa de la cadena.

Sumado a esta ineficiencia, el riesgo tecnológico es significativo. La arquitectura basada en soluciones locales individuales está desactualizada. Mantener estos sistemas requiere soporte especializado y caro, lo cual ya no es escalable ni sostenible. En consecuencia, la infraestructura actual, al tener 5000 puntos de entrada en lugar de uno centralizado, multiplica las vulnerabilidades, es decir, el riesgo de ciberataques o fallas en el cumplimiento de normativas de privacidad de datos, comprometiendo la fiabilidad de la operación.

Por consiguiente, la justificación de este proyecto radica en la necesidad de transformar la gestión de reservaciones de un costo operativo a una ventaja competitiva. La implementación de una plataforma centralizada y robusta es la única vía para optimizar las operaciones diarias a esta escala. Un sistema unificado permitirá llevar a cabo procesos más eficientes, asegurando un incremento estructural de los ingresos y mejorando la satisfacción del cliente. Al estandarizar la arquitectura tecnológica, el nuevo sistema permitirá una centralización de datos, eliminando la conciliación manual y, por consiguiente, recortando tiempos y mitigando riesgos de seguridad.

Además, esta transformación desbloqueará la capacidad de implementar precios dinámicos y políticas de ocupación avanzadas a nivel de cadena, garantizando la máxima monetización del inventario y la escalabilidad futura.

2.2. Alcance y propósito del diseño

El presente apartado tiene como finalidad formalizar las fronteras del diseño arquitectónico del Sistema Hotelero, estableciendo los límites conceptuales, técnicos y organizacionales dentro de los cuales se desarrollará la solución de software. Su propósito es definir con precisión qué aspectos del sistema serán abordados por el diseño, quiénes participan en el proceso arquitectónico y cuáles son sus preocupaciones principales, las cuales funcionarán como base para la definición de los impulsores arquitectónicos (Architectural Significant Requirements, ASRs) que guiarán las decisiones técnicas posteriores.

El diseño arquitectónico traduce los requerimientos funcionales y no funcionales en una estructura coherente, organizada y justificable, donde cada decisión responde a una necesidad o atributo de calidad identificado. Por ello, este apartado delimita lo que el sistema debe hacer (qué casos de uso y funcionalidades cubre) frente a cómo será diseñado para hacerlo posible (qué estilos, tácticas, componentes y patrones implementará).

2.2.1. Propósito del diseño arquitectónico

El propósito del diseño arquitectónico es proporcionar una representación estructurada del sistema que permita entender su organización interna, interacción de componentes, flujo de información y comportamiento en ejecución, asegurando que cumpla con los objetivos del negocio y los atributos de calidad priorizados: usabilidad, disponibilidad, seguridad y rendimiento.

Este diseño actúa como un lenguaje común entre los distintos interesados del proyecto (analistas, desarrolladores, evaluadores y usuarios), estableciendo una visión compartida de cómo la solución técnica materializa los requisitos del sistema.

En particular, este documento busca:

  • Establecer las fronteras técnicas del diseño, indicando qué capas, módulos, clases e interfaces son parte de esta versión.

  • Identificar los stakeholders que influyen en las decisiones arquitectónicas.

  • Documentar sus preocupaciones (concerns), que servirán como base para definir los impulsores arquitectónicos.

  • Garantizar la trazabilidad entre las necesidades de los interesados y las decisiones técnicas que las atienden.

  • Proporcionar un marco de referencia para el método de diseño ADD (Attribute Driven Design).

2.2.2. Fronteras del diseño

Dentro de las fronteras del diseño se incluyen:

  • Las capas internas del sistema: presentación, lógica de negocio y persistencia de datos.

  • Los casos de uso de huésped, recepción, administración y auditoría, que representan la funcionalidad principal del sistema.

  • Los modelos de datos relacionados con habitaciones, reservas, clientes, servicios y transacciones.

  • Las decisiones arquitectónicas fundamentales (estilos, patrones, tácticas y restricciones).

Fuera de las fronteras del diseño se consideran:

  • Los sistemas externos no implementados directamente (pasarelas reales de pago, contabilidad o facturación).

  • Los mecanismos avanzados de auditoría o analítica.

2.2.3. Stakeholders (interesados)

El diseño arquitectónico del Sistema Hotelero debe responder a las necesidades, expectativas y responsabilidades de los distintos interesados (stakeholders) involucrados en su desarrollo, operación y evaluación. Cada uno de ellos influye directa o indirectamente en las decisiones arquitectónicas al aportar requisitos funcionales o atributos de calidad que condicionan el diseño.

Stakeholder Rol / Interés Responsabilidad dentro del diseño

Huésped

Usuario final del servicio hotelero. Realiza reservas, consultas y cancelaciones a través del recepcionista o de interfaces de atención.

Indirectamente define las necesidades de usabilidad, confiabilidad y seguridad de los datos personales y pagos. Sus expectativas de rapidez y claridad influyen en el diseño de la interfaz y los tiempos de respuesta.

Recepcionista

Usuario operativo del sistema. Gestiona el check-in, check-out, reservas y cobros.

Su trabajo diario orienta los requerimientos de usabilidad, eficiencia operativa y disponibilidad continua. Las decisiones de interfaz, validación y retroalimentación se fundamentan en sus flujos de trabajo.

Administrador del hotel

Supervisa la operación general, controla la disponibilidad de habitaciones, tarifas y reportes financieros.

Su enfoque está en la confiabilidad, precisión e integridad de la información, así como en la seguridad de las transacciones y la trazabilidad de los procesos de cobro y auditoría.

Auditor

Encargado de verificar la veracidad de la información contable y operativa registrada en el sistema.

Requiere trazabilidad, seguridad y consistencia de datos. Sus expectativas impulsan tácticas de auditoría, registro de logs y control de acceso a la información.

Equipo de desarrollo

Conforma a los estudiantes encargados de construir el sistema conforme al diseño arquitectónico.

Implementa los componentes, interfaces y módulos definidos en el diseño, asegurando que cumplan con los atributos de calidad establecidos (usabilidad, seguridad, rendimiento, disponibilidad).

Analista de sistemas

Define los casos de uso y valida que el diseño cubra los requerimientos funcionales.

Garantiza la coherencia entre los requerimientos capturados y la estructura del diseño, facilitando la trazabilidad entre necesidades y soluciones técnicas.

Académico asesor

Evaluador académico y supervisor técnico del proyecto.

Verifica que la arquitectura cumpla criterios de corrección técnica, consistencia interna y justificación de decisiones conforme al método ADD.

2.2.4. Función del diseño como base para impulsores arquitectónicos

Cada uno de los concerns anteriores servirá como entrada directa para definir los impulsores arquitectónicos (ASRs) que guiarán las decisiones de diseño. Por ejemplo:

  • Los concerns de usabilidad impulsarán decisiones sobre diseño de interfaz, validación y retroalimentación visual.

  • Los concerns de disponibilidad determinarán tácticas de replicación, rollback y manejo de errores.

  • Los concerns de seguridad orientarán la aplicación de mecanismos de autenticación y auditoría.

  • Los concerns de rendimiento guiarán la selección de patrones de concurrencia, caching y optimización de consultas.

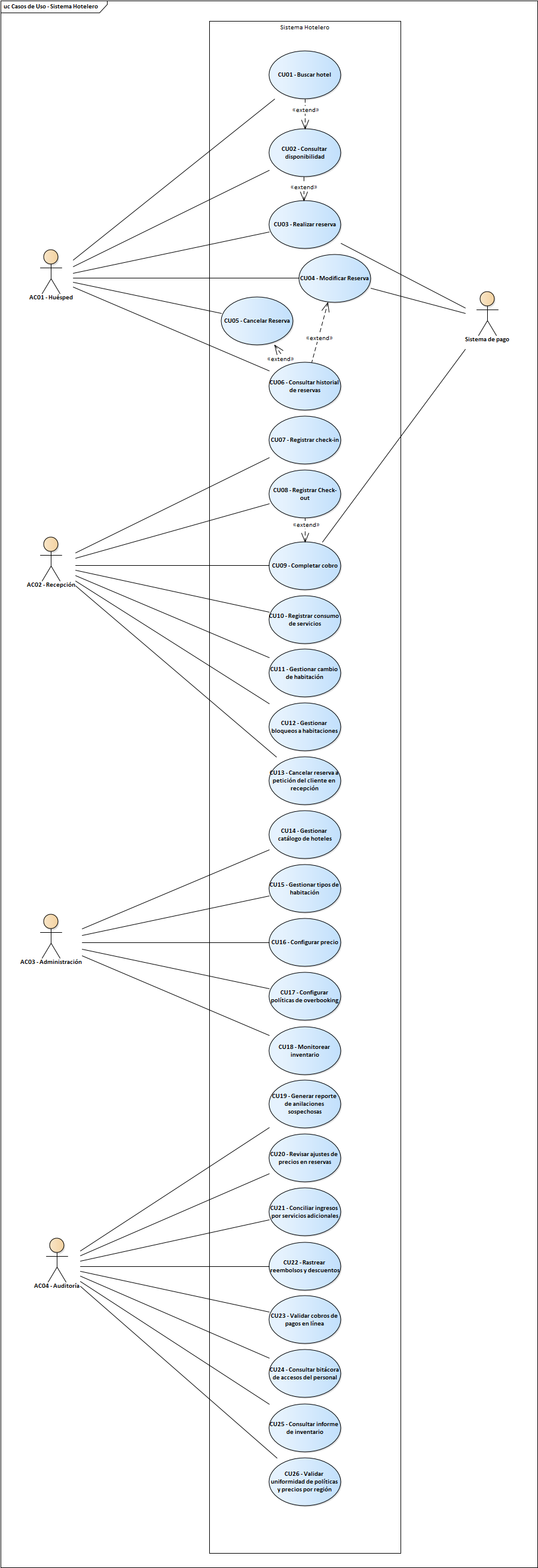
2.3. Diagrama de casos de uso

Vista de Diagrama de Casos de Uso
Vista de Diagrama de Casos de Uso por paquete
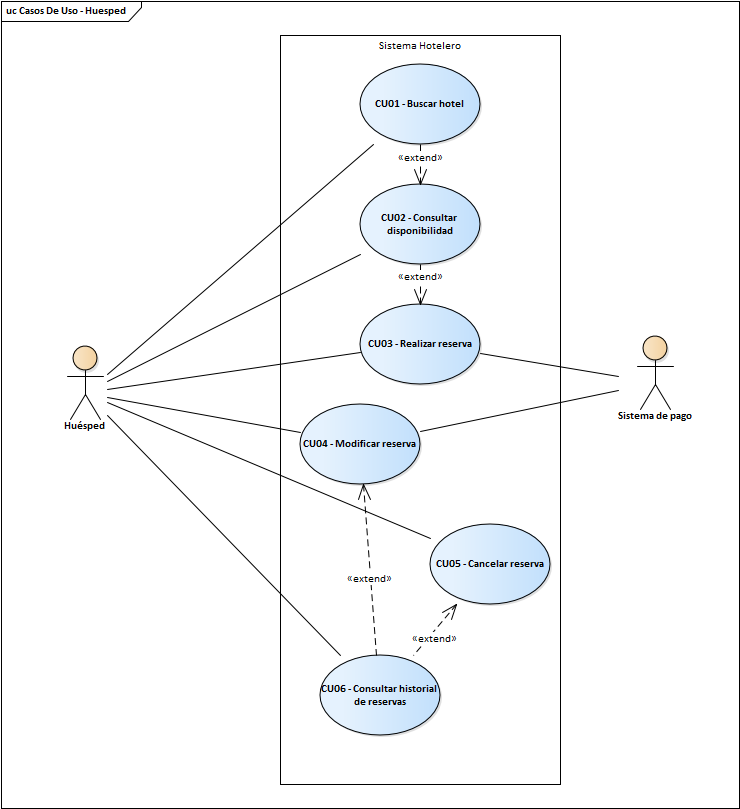
Vista de Diagrama de Casos de Uso de Huésped
Vista de Diagrama de Casos de Uso de Recepción
Vista de Diagrama de Casos de Uso de Administración
Vista de Diagrama de Casos de Uso de Auditoría

2.4. Descripciones de casos de uso

2.4.1. AC01 - Huésped

CU01 - Buscar hotel
Nombre CU01 - Buscar hotel

Actor(es)

Huésped (AC01)

Objetivo

El HUÉSPED busca hoteles disponibles que cumplan con sus criterios de búsqueda (destino, fechas).

Precondiciones

PRE-1. Existen HOTELes registrados y accesibles dentro del sistema.

Flujo normal

1. El sistema muestra una lista de hoteles disponibles con barra de búsqueda.

2. El HUÉSPED selecciona un hotel y da clic en “Aceptar”.

3. El sistema muestra información del hotel con filtros.

4. El HUÉSPED visualiza la información y da clic en “Cancelar”.

5. El sistema cierra la ventana.

6. Termina el caso de uso.

Flujo alterno

FA 2.1: El HUÉSPED da clic en “Salir”. El sistema confirma y finaliza.

FA 4.1: El HUÉSPED consulta disponibilidad → continúa en CU02.

Excepción

EX1: No hay hoteles registrados. El sistema muestra error y finaliza.

Postcondiciones

POST-1. El HUÉSPED visualiza la lista de hoteles disponibles.

CU02 - Consultar disponibilidad
Nombre CU02 - Consultar disponibilidad

Actor(es)

Huésped (AC01)

Objetivo

El HUÉSPED consulta la disponibilidad de una habitación de un hotel.

Precondiciones

PRE-1. Existen hoteles con habitaciones registradas y tarifas actualizadas.

Flujo normal

1. El sistema muestra información del hotel con filtros.

2. El HUÉSPED selecciona una habitación.

3. El sistema muestra información de la habitación.

4. El HUÉSPED da clic en “Reservar”.

5. El sistema muestra disponibilidad de la habitación.

6. El HUÉSPED da clic en “Cancelar”.

7. Termina el caso de uso.

Flujo alterno

FA 2.1: El HUÉSPED da clic en “Salir”. El sistema confirma y finaliza.

FA 6.1: El HUÉSPED decide reservar → continúa en CU03.

Excepción

EX1: No hay habitaciones registradas. El sistema muestra error y finaliza.

Postcondiciones

POST-1. El HUÉSPED consulta la disponibilidad de una habitación.

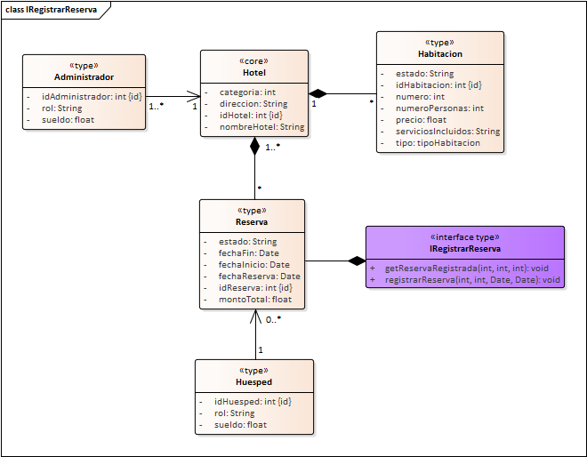
CU03 - Realizar reserva
Nombre CU03 - Realizar reserva

Actor(es)

Huésped (AC01)

Objetivo

El HUÉSPED realiza la reserva de una habitación.

Precondiciones

PRE-1. La habitación seleccionada está disponible y con tarifas actualizadas.

Flujo normal

1. El sistema valida disponibilidad y muestra la información de la habitación.

2. El HUÉSPED da clic en “Reservar”.

3. El sistema muestra ventana con fechas y botón “Reservar”.

4. El HUÉSPED selecciona fechas y confirma.

5. El sistema valida y muestra información de pago.

6. El HUÉSPED ingresa datos personales y confirma.

7. El sistema procesa pago y muestra mensaje de confirmación.

8. El HUÉSPED da clic en “Aceptar”.

9. Termina el caso de uso.

Flujo alterno

FA 2.1: El HUÉSPED cancela el proceso.

FA 6.1: El HUÉSPED paga en check-out.

FA 7.1: Pago rechazado.

Excepción

EX1: Error de conexión con BD.

EX2: Error de conexión con pasarela de pago.

Postcondiciones

POST-1. El HUÉSPED realiza la reserva y el sistema la registra.

CU04 - Modificar reserva
Nombre CU04 - Modificar reserva

Actor(es)

Huésped (AC01)

Objetivo

El HUÉSPED modifica una reserva activa.

Precondiciones

PRE-1. El sistema tiene reservas registradas.

Flujo normal

1. El sistema recupera reservas activas.

2. El HUÉSPED selecciona una reserva.

3. El sistema muestra detalles con opción de modificar.

4. El HUÉSPED selecciona “Modificar reserva”.

5. El sistema muestra campos editables.

6. El HUÉSPED edita y confirma.

7. El sistema valida cambios y procesa pago si aplica.

8. El HUÉSPED confirma.

9. El sistema registra cambios y finaliza.

Flujo alterno

FA 2.1: Cancelación del proceso.

FA 4.1: El flujo continúa en CU05 - Cancelar reserva.

FA 9.1: Pago rechazado.

Excepción

EX1: Error de conexión con BD.

EX2: Error con el banco.

Postcondiciones

POST-1. La reserva queda modificada en el sistema.

CU05 - Cancelar reserva
Nombre CU05 - Cancelar reserva

Actor(es)

Huésped (AC01)

Objetivo

El HUÉSPED cancela una reserva activa.

Precondiciones

PRE-1. El sistema tiene reservas registradas.

Flujo normal

1. El sistema recupera reservas activas.

2. El HUÉSPED selecciona una reserva.

3. El sistema muestra detalles con opción de cancelar.

4. El HUÉSPED selecciona “Cancelar reserva”.

5. El sistema solicita confirmación.

6. El HUÉSPED confirma.

7. El sistema cancela la reserva y muestra mensaje.

8. El HUÉSPED confirma.

9. Termina el caso de uso.

Flujo alterno

FA 2.1: Cancelación del proceso.

FA 6.1: El HUÉSPED no confirma cancelación.

Excepción

EX1: Error de conexión con BD.

EX2: Error en cancelación de la reserva.

Postcondiciones

POST-1. La reserva queda cancelada en el sistema.

CU06 - Consultar historial de reserva
Nombre CU06 - Consultar historial de reservas

Actor(es)

Huésped (AC01)

Objetivo

El HUÉSPED revisa todas las reservas pasadas, activas y canceladas asociadas a su cuenta.

Precondiciones

PRE-1. El sistema cuenta con reservas registradas por el HUÉSPED.

Flujo normal

1. El sistema recupera de la base de datos las reservas activas, concluidas y canceladas del HUÉSPED, mostrando los resultados con opciones de filtro (Activas, Pasadas, Canceladas) y el botón “Cancelar”.

2. El HUÉSPED visualiza la lista de reservas y selecciona una para ver el detalle.

3. El sistema muestra la información completa de la reserva seleccionada con los botones “Modificar reserva” (si está activa), “Cancelar reserva” (si está activa) y “Cancelar”.

4. El HUÉSPED selecciona “Cancelar”.

5. Termina el caso de uso.

Flujo alterno

FA 2.1: El HUÉSPED da clic en “Salir”. El sistema muestra confirmación y finaliza.

FA 4.1: El flujo continúa en CU04 - Modificar reserva.

FA 4.2: El flujo continúa en CU05 - Cancelar reserva.

Excepción

EX1: El sistema no puede conectarse con la base de datos. Muestra mensaje de error y finaliza.

Postcondiciones

POST-1. El HUÉSPED visualiza el historial de sus reservaciones.

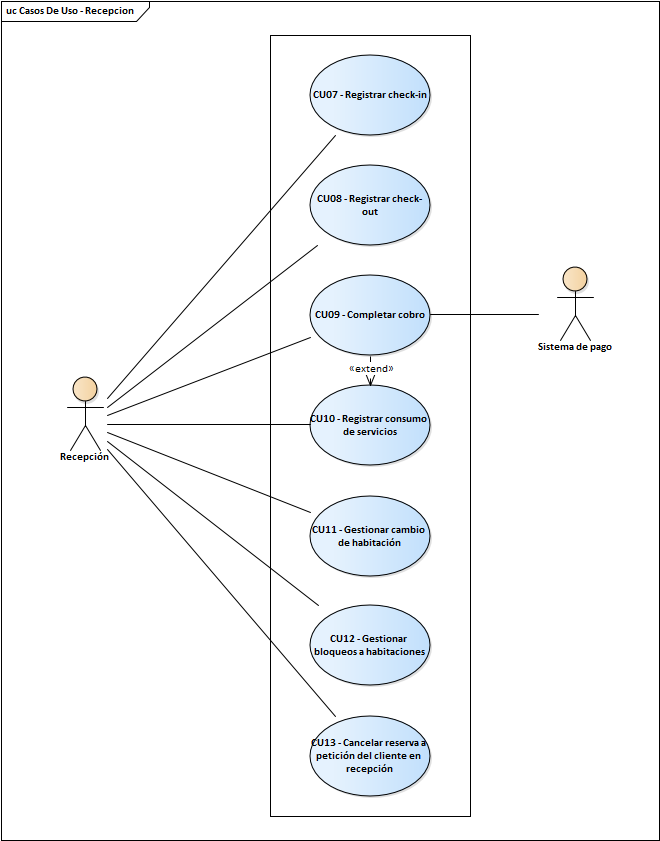
2.4.2. AC02 - Recepción

CU07 - Registrar check-in
Nombre CU07 - Registrar check-in

Actor(es)

Recepción (AC02)

Objetivo

El recepcionista registra la entrada del huésped en el sistema.

Precondiciones

PRE-1. Existe una reserva activa a nombre del huésped.

PRE-2. El huésped se presenta en la recepción

Flujo normal

1. El sistema muestra una ventana donde solicita el nombre del huésped o persona que hizo la reserva y el botón “Buscar”.

2. El recepcionista ingresa los datos de búsqueda de la reserva y da clic en la opción “Buscar”.

3. El sistema busca la reserva en la base de datos y despliega los detalles de la reserva (nombre del huésped, fecha de inicio y fin, habitación asignada) junto a los botones “Confirmar check-in” y “Cancelar”. (ver FA 3.1) (ver EX1)

4. El recepcionista valida los datos y da clic en el botón “Confirmar check-in”. (ver FA 4.1)

5. El sistema muestra una ventana con campos a llenar para realizar la pre-autorización de la tarifa estándar (dependiendo de la habitación seleccionada) y depósito de seguridad con cargo en la tarjeta de crédito del huésped con el botón “Realizar pre-autorización”. (ver FA 5.1)

6. El recepcionista solicita la tarjeta de crédito del huésped y llena los campos solicitados y da clic en el botón “Realizar pre-autorización”.

7. El sistema cambia el estado de la habitación a “Ocupada” y muestra la ventana con un código autogenerado de 6 dígitos para acceder a la habitación junto con el botón “Finalizar”. (ver EX1)

8. El recepcionista entrega la llave al huésped y confirma en el sistema con botón “Finalizar”.

9. El sistema muestra el mensaje “Check-in registrado exitosamente”.

10. Termina el caso de uso.

Flujo alterno

FA 3.1 No existe la reserva en la base de datos

1. El sistema muestra la ventana emergente con el mensaje “Reserva no encontrada, vuelve a intentarlo” y el botón “Aceptar”.

2. El recepcionista da clic en el botón “Aceptar”.

3. Regresa al paso 1 del flujo normal.

FA 4.1 El recepcionista cancela el proceso de la búsqueda de reserva

1. El recepcionista da clic en el botón “Cancelar”.

2. El sistema muestra la ventana de confirmación con el mensaje “¿Está seguro que quiere salir?” con los botónes “Aceptar” y “Cancelar”.

3. Si el recepcionista da clic en el botón “Aceptar”, termina el caso de uso.

4. Si el recepcionista da clic en el botón “Cancelar”, regresa al paso 3 del flujo normal.

FA 5.1 El huésped realizó una reserva prepagada

1. Continúa al paso 7 del flujo normal.

Excepción

EX1. El sistema no puede conectarse con la base de datos.

1. El sistema muestra la ventana emergente de error y el mensaje “Error en la conexión con la base de datos, inténtalo más tarde” junto al botón “Aceptar”.

2. El recepcionista da clic en el botón “Aceptar” para cerrar la ventana.

3.Termina el caso de uso.

Postcondiciones

POST-1. El huésped queda registrado como en estancia

POST-2. La habitación cambia su estado a “Ocupada”.

CU08 - Registrar check-out
Nombre CU08 - Registrar check-out

Actor(es)

Recepción (AC02)

Objetivo

El recepcionista registra la salida del huésped en el sistema y bloquea la habitación.

Precondiciones

PRE-1. El huésped debe tener una estancia activa.

Flujo normal

1. El sistema muestra una ventana donde solicita el número de reserva y el botón “Buscar”.

2. El recepcionista ingresa los datos de búsqueda de la reserva y da clic en la opción “Buscar”.

3. El sistema busca la reserva en la base de datos y despliega los detalles de la reserva (nombre del huésped, fecha de inicio y fin, habitación asignada y los cargos pendientes (si hay)) junto a los botones “Confirmar check-out” y “Cancelar”. (ver EX1)

4. El recepcionista valida los datos y da clic en el botón “Confirmar check-out”. (ver FA 4.1)

5. El sistema calcula el total a pagar y muestra los botones “Cobrar ahora”, “Continuar” y “Regresar”. (ver FA 5.1)

6. El recepcionista da clic en el botón “Continuar” (ver FA 6.1) (ver FA 6.2)

7. El sistema cambia el estado de la habitación a “Disponible”, genera un comprobante impreso junto con el botón “Finalizar”. (ver EX1)

8. El recepcionista entrega el recibo al huésped y confirma en el sistema con botón “Finalizar”.

9. El sistema muestra el mensaje “Check-out realizado exitosamente”.

10. Termina el caso de uso.

Flujo alterno

FA 4.1 El recepcionista cancela el proceso de la búsqueda de reserva

1. El recepcionista da clic en el botón “Cancelar”.

2. El sistema muestra la ventana de confirmación con el mensaje “¿Está seguro que quiere salir?” con los botones “Aceptar” y “Cancelar”.

3. Si el recepcionista da clic en el botón “Aceptar”, termina el caso de uso.

4. Si el recepcionista da clic en el botón “Cancelar”, regresa al paso 3 del flujo normal.

FA 5.1 La reserva fue de prepago

1. Continúa al paso 7 del flujo normal.

FA 6.1 El recepcionista procede a completar el cobro.

1. El recepcionista da clic en el botón “Cobrar ahora”.

2. El flujo normal continúa en el CU09 - Completar cobro

3. Termina el caso de uso

FA 6.2 El recepcionista procede a completar el cobro.

1. El recepcionista da clic en el botón “Regresar”.

2. Regresa al paso 5 del flujo normal.

Excepción

EX1. El sistema no puede conectarse con la base de datos.

1. El sistema muestra la ventana emergente de error y el mensaje “Error en la conexión con la base de datos, inténtalo más tarde” junto al botón “Aceptar”.

2. El recepcionista da clic en el botón “Aceptar” para cerrar la ventana.

3.Termina el caso de uso.

Postcondiciones

POST-1. La habitación se marca como “Disponible”.

POST-2. El huésped queda registrado como salida finalizada.

CU09 - Completar cobro
Nombre CU09 - Completar cobro

Actor(es)

Recepción (AC02)

Objetivo

El recepcionista realiza el cobro al huésped una vez terminada su estancia en el hotel

Precondiciones

PRE-1. Deben existir cargos pendientes por pagar

Flujo normal

1. El sistema muestra la ventana con el monto total y con el botón “Procesar pago”.

2. El recepcionista da clic en “Procesar pago”.

3. El sistema envía solicitud a pasarela de pagos, y muestra en pantalla el mensaje “La transacción se realizó correctamente” junto con el botón “Aceptar”. (ver EX1)

4. El recepcionista observa el resultado en pantalla y confirma con el botón “Aceptar”.

5. El sistema registra la transacción en la base de datos, muestra el mensaje “Pago completado exitosamente” junto al botón “Aceptar” y genera comprobante impreso. (ver EX2)

6. El recepcionista da clic en “Aceptar” y entrega comprobante impreso al huésped.

7. Termina el caso de uso.

Flujo alterno

N/A

Excepción

EX1. El sistema no puede conectarse con la pasarela de pagos

1. El sistema muestra la ventana emergente de error y el mensaje “Ha ocurrido un error al realizar el pago, inténtalo más tarde” junto al botón “Aceptar”.

2. El recepcionista da clic en el botón “Aceptar” para cerrar la ventana.

3. Termina el caso de uso.

EX2. El sistema no puede conectarse con la base de datos.

1. El sistema muestra la ventana emergente de error y el mensaje “Error en la conexión con la base de datos, inténtalo más tarde” junto al botón “Aceptar”.

2. El recepcionista da clic en el botón “Aceptar” para cerrar la ventana.

3. Termina el caso de uso.

Postcondiciones

POST-1. El pago queda registrado en el sistema.

POST-2. Se genera comprobante impreso.

CU10 - Registrar consumo de servicios
Nombre CU10 - Registrar consumo de servicios

Actor(es)

Recepción (AC02)

Objetivo

El recepcionista registra consumos adicionales del huésped durante su instancia (desayuno, consumo de productos, lavandería, etc.)

Precondiciones

PRE-1. El huésped debe tener una estancia activa.

Flujo normal

1. El sistema muestra la ventana “Registro de consumo”, solicitando los datos del huésped y número de habitación junto al botón “Buscar”.

2. El recepcionista ingresa los datos solicitados y da clic en “Buscar”.

3. El sistema consulta la base de datos y muestra la cuenta activa de dicha habitación, el campo para introducir el nuevo servicio y los botones “Agregar servicio” y “Regresar”. (ver EX1)

4. El recepcionista ingresa el tipo de servicio consumido, cantidad y costo y da clic en “Agregar servicio”. (ver FA 4.1)

5. El sistema actualiza la cuenta de la habitación y muestra el mensaje “El servicio se agregó correctamente” con el botón “Aceptar”. (ver EX1)

6. El recepcionista da clic en “Aceptar”.

7. Termina el caso de uso

Flujo alterno

FA 4.1 El recepcionista decide regresar

1. El recepcionista da clic en el botón “Regresar”.

2. El sistema muestra la ventana de confirmación con el mensaje “¿Está seguro que quiere salir?” con los botones “Aceptar” y “Cancelar”.

3. Si el recepcionista da clic en el botón “Aceptar”, termina el caso de uso.

4. Si el recepcionista da clic en el botón “Cancelar”, regresa al paso 3 del flujo normal.

Excepción

EX1. El sistema no puede conectarse con la base de datos.

1. El sistema muestra la ventana emergente de error y el mensaje “Error en la conexión con la base de datos, inténtalo más tarde” junto al botón “Aceptar”.

2. El recepcionista da clic en el botón “Aceptar” para cerrar la ventana.

3. Termina el caso de uso.

Postcondiciones

POST-1. El consumo queda registrado en la cuenta del huésped.

CU11 - Gestionar cambio de habitación
Nombre CU11 - Gestionar cambio de habitación

Actor(es)

Recepción (AC02)

Objetivo

El recepcionista cambia al huésped de habitación de acuerdo a la disponibilidad y respetando tarifas

Precondiciones

PRE-1. El huésped tiene una estancia activa.

PRE-2. Debe haber habitaciones disponibles.

Flujo normal

1. El sistema muestra la ventana “Cambio de habitación” solicitando el nombre del huésped y el botón “Buscar”.

2. El recepcionista ingresa los datos y presiona “Buscar”.

3. El sistema muestra una lista de habitaciones con disponibilidad con el botón “Asignar”. (ver EX2)

4. El recepcionista selecciona una habitación y da clic en el botón “Asignar”.

5. El sistema muestra la habitación actual a la izquierda y la habitación nueva seleccionada a la izquierda y muestra el cargo a cobrar por el cambio y el botón “Pagar en efectivo” “Pagar con tarjeta de crédito” “Regresar”.

6. El recepcionista da clic en “Pagar con tarjeta de crédito”. (ver FA 6.1) (ver FA 6.2)

7. El sistema muestra una ventana con campos a llenar para realizar el cargo en la tarjeta de crédito del huésped y los botones “Realizar cobro” y “Cancelar”.

8. El recepcionista solicita la tarjeta de crédito del huésped y llena los campos solicitados y da clic en el botón “Realizar cobro”. (ver FA 8.1)

9. El sistema envía solicitud a pasarela de pagos, y muestra en pantalla el mensaje “La transacción se realizó correctamente” junto con el botón “Aceptar”. (ver EX1)

10. El recepcionista observa el resultado en pantalla y confirma con el botón “Aceptar”.

11. El sistema registra la transacción en la base de datos, muestra el mensaje “Pago completado exitosamente” junto al botón “Aceptar”, también cambia el estado de las habitaciones, la anterior a “Disponible” y la actualizada a “Ocupada” y genera comprobante impreso. (ver EX2)

12. El recepcionista da clic en “Aceptar” y entrega comprobante impreso al huésped.

13. Termina el caso de uso

Flujo alterno

FA 6.1 El huésped decide pagar en efectivo

1. El recepcionista da clic en el botón “Pagar en efectivo”.

2. El sistema muestra en la ventana la cantidad a cobrar y el campo para introducir la cantidad pagada desbloquea la caja registradora.

3. El recepcionista introduce la cantidad a cobrar en la caja y escribe en el campo la cantidad introducida.

4. El sistema realiza la resta y muestra en pantalla el cambio que se debe regresar.

5. El recepcionista toma el dinero de cambio y cierra la caja.

6. El sistema genera el comprobante impreso, y registra la transacción en la base de datos, y muestra el mensaje “Pago completado exitosamente” junto al botón “Aceptar”. (ver EX2)

7. El recepcionista da clic en el botón “Aceptar” y entrega el comprobante impreso al huésped.

8. Termina el caso de uso.

FA 6.2 El recepcionista decide regresar

1. El recepcionista da clic en el botón “Regresar”.

2. El sistema muestra la ventana de confirmación con el mensaje “¿Está seguro que quiere salir?” con los botones “Aceptar” y “Cancelar”.

3. Si el recepcionista da clic en el botón “Aceptar”, termina el caso de uso.

4. Si el recepcionista da clic en el botón “Cancelar”, regresa al paso 5 del flujo normal.

FA 8.1 El recepcionista decide cancelar

1. El recepcionista da clic en el botón “Cancelar”.

2. El sistema muestra la ventana de confirmación con el mensaje “¿Está seguro que quiere salir?” con los botones “Aceptar” y “Cancelar”.

3. Si el recepcionista da clic en el botón “Aceptar”, termina el caso de uso.

4. Si el recepcionista da clic en el botón “Cancelar”, regresa al paso 7 del flujo normal.

Excepción

EX1. El sistema no puede conectarse con la pasarela de pagos

1. El sistema muestra la ventana emergente de error y el mensaje “Ha ocurrido un error al realizar el pago, inténtalo más tarde” junto al botón “Aceptar”.

2. El recepcionista da clic en el botón “Aceptar” para cerrar la ventana.

3. Termina el caso de uso.

EX2. El sistema no puede conectarse con la base de datos.

1. El sistema muestra la ventana emergente de error y el mensaje “Error en la conexión con la base de datos, inténtalo más tarde” junto al botón “Aceptar”.

2. El recepcionista da clic en el botón “Aceptar” para cerrar la ventana.

3. Termina el caso de uso.

Postcondiciones

POST-1. La reserva se actualiza con la nueva habitación.

CU12 - Gestionar bloqueos de habitaciones
Nombre CU12 - Gestionar bloqueos de habitaciones

Actor(es)

Recepción (AC02)

Objetivo

El recepcionista marca una habitación como fuera de servicio por determinado motivo (mantenimiento o limpieza) impidiendo su reserva

Precondiciones

PRE-1. La habitación debe existir en el sistema.

Flujo normal

1. El sistema muestra la ventana “Bloqueo de habitación” solicitando el número de habitación, junto al botón “Continuar”.

2. El recepcionista introduce el número de habitación a bloquear.

3. El sistema verifica que la habitación no esté en estado “Ocupada” y muestra en la ventana un cuadro combinado para seleccionar el motivo junto a los botones “Bloquear” y “Cancelar”. (ver EX1)

4. El recepcionista selecciona del cuadro combinado una opción y da clic en “Bloquear”. (ver FA 4.1)

5. El sistema cambia el estado de la habitación a “Fuera de servicio” y muestra el mensaje “La habitación se ha bloqueado correctamente” con el botón “Aceptar”. (ver EX1)

6. El recepcionista da clic en el botón “Aceptar”.

7. Termina el caso de uso

Flujo alterno

FA 8.1 El recepcionista decide cancelar el proceso

1. El recepcionista da clic en el botón “Cancelar”.

2. El sistema muestra la ventana de confirmación con el mensaje “¿Está seguro que quiere salir?” con los botones “Aceptar” y “Cancelar”.

3. Si el recepcionista da clic en el botón “Aceptar”, termina el caso de uso.

4. Si el recepcionista da clic en el botón “Cancelar”, regresa al paso 7 del flujo normal.

Excepción

EX1. El sistema no puede conectarse con la base de datos.

1. El sistema muestra la ventana emergente de error y el mensaje “Error en la conexión con la base de datos, inténtalo más tarde” junto al botón “Aceptar”.

2. El recepcionista da clic en el botón “Aceptar” para cerrar la ventana.

3.Termina el caso de uso.

Postcondiciones

POST-1. La habitación queda en estado “Fuera de servicio”.

CU13 - Cancelar reserva a petición del cliente en recepción
Nombre CU13 - Cancelar reserva a petición del cliente en recepción

Actor(es)

Recepción (AC02)

Objetivo

El recepcionista cancela la reserva directamente en el hotel si el cliente lo solicita

Precondiciones

PRE-1. El huésped debe tener una reserva activa.

Flujo normal

1. El sistema muestra la ventana “Cancelar reserva” con campos a llenar de los datos del huésped junto al botón “Buscar”.

2. El recepcionista ingresa los datos solicitados y da clic en “Buscar”.

3. El sistema consulta la base de datos y muestra los detalles de la reserva, y las políticas de cancelación junto al botón “Finalizar” y “Regresar”. (ver EX1)

4. El recepcionista le explica las políticas al huésped, y da clic “Finalizar”. (ver FA 4.1)

5. El sistema actualiza el estado de la reserva a “Cancelada” y muestra el mensaje “Reserva cancelada exitosamente” con el botón “Aceptar”. (ver EX1)

6. El recepcionista da clic en “Aceptar”.

7. Termina el caso de uso.

Flujo alterno

FA 4.1 El recepcionista decide regresar

1. El recepcionista da clic en el botón “Regresar”.

2. Regresa al paso 1 del flujo normal.

Excepción

EX1. El sistema no puede conectarse con la base de datos.

1. El sistema muestra la ventana emergente de error y el mensaje “Error en la conexión con la base de datos, inténtalo más tarde” junto al botón “Aceptar”.

2. El recepcionista da clic en el botón “Aceptar” para cerrar la ventana.

3. Termina el caso de uso.

Postcondiciones

POST-1. La reserva queda cancelada

POST-2. La habitación queda disponible.

2.4.3. AC03 - Administrador

CU14 - Gestionar hoteles de la cadena
Nombre Gestionar hoteles de la cadena

Actor(es)

Administrador

Objetivo

El administrador mantiene la información de los hoteles de la cadena actualizada, permitiendo la adición de nuevas propiedades y la modificación de las existentes

Precondiciones

PRE-01 Se tienen los datos mínimos para el alta o la modificación

Flujo normal

1. El administrador selecciona la opción “Gestionar catálogo”

2. El sistema presenta la interfaz principal de gestión (incluye la lista de hoteles y la opción de “Registrar Nuevo Hotel”)

3. El administrador selecciona la opción “Registrar nuevo hotel” (ver FA 3.1)

4. El sistema presenta un formulario para ingresar la información del hotel (nombre, dirección, categoría, contacto, cantidad de habitaciones)

5. El administrador ingresa los datos obligatorios y confirma el registro

6. El sistema valida la información dada, crea el registro con los datos proporcionados, notifica el éxito de la operación y guarda los movimientos del administrador en una bitácora

7. Termina caso de uso

Flujo alterno

FA 3.1 Modificación de un Hotel Existente

1. El administrador busca y selecciona un hotel, da clic en “Modificar información”

2. El sistema recupera y muestra los datos actuales en el formulario de edición

3. El administrador modifica los campos requeridos y confirma la modificación

4. El sistema valida los cambios, actualiza el registro, notifica al administrador y guarda los movimientos del administrador en una bitácora

5. Termina caso de uso

Excepción

EX1. Fallo al registrar movimiento en la bitácora

1. El sistema revierte la transacción para mantener la integridad entre los datos y la bitácora.

2. Además, notifica al administrador del fallo y vuelve al menú principal

3. Termina caso de uso

Postcondición

POST-01 Se crea un nuevo registro de hotel en el catálogo POST-02 El registro del hotel seleccionado se actualiza con los nuevos datos

CU15 - Gestionar tipos de habitación
Nombre Configurar tipos de habitación

Actor(es)

Administrador

Objetivo

El administrador define, actualiza y gestiona las categorías de habitaciones, sus amenidades y sus capacidades

Precondiciones

PRE-01 El hotel a quien se le asociará las habitaciones ya está registrado en sistema

Flujo normal

1. El administrador selecciona la opción “Configurar habitación”

2. El sistema presenta la interfaz para seleccionar el hotel al cuál se le van a configurar sus habitaciones.

3. El administrador selecciona el hotel y la opción “Registrar nuevo tipo” (ver FA 3.1) (ver FA 3.2)

4. El sistema presenta un formulario para ingresar la categorización, las capacidades y la lista de amenidades de la habitación

5. El administrador ingresa los datos, selecciona las amenidades y confirma la configuración

6. El sistema valida la información, guarda el registro, notifica al administrador y guarda sus movimientos en la bitácora

7. Termina caso de uso

Flujo alterno

FA 3.1 Modificación de un Hotel Existente

1. El administrador selecciona un hotel, da clic en “Modificar Configuración”

2. El sistema recupera y muestra los datos actuales de los tipos de habitación

3. El administrador actualiza los campos requeridos

4. El sistema valida los cambios, actualiza el registro, notifica al administrador sobre el éxito de la operación y guarda sus movimientos en la bitácora

5. Termina caso de uso

FA 3.2 Dar de baja un tipo de habitación

1. El administrador selecciona un hotel, da clic en “Dar de baja el tipo”

2. El sistema verifica si existen habitaciones activas o reservas futuras asociadas con ese tipo de habitación

3. Después, pide la confirmación de baja

Excepción

EX1. Fallo al registrar movimiento en la bitácora

1. El sistema revierte la transacción para mantener la integridad entre los datos y la bitácora.

2. Además, notifica al administrador del fallo y vuelve al menú principal

3. El administrador confirma la baja

4. El sistema cambia el estado de la habitación, notifica al administrador el éxito de la operación y guarda en la bitácora los movimientos de la operación

5. Termina caso de uso

Postcondición

POST-01 Se crea un nuevo registro de habitación en un hotel del catálogo

POST-02 La habitación seleccionada de un hotel seleccionado se actualiza con los nuevos datos

POST-03 La habitación seleccionada de un hotel seleccionado es dada de baja

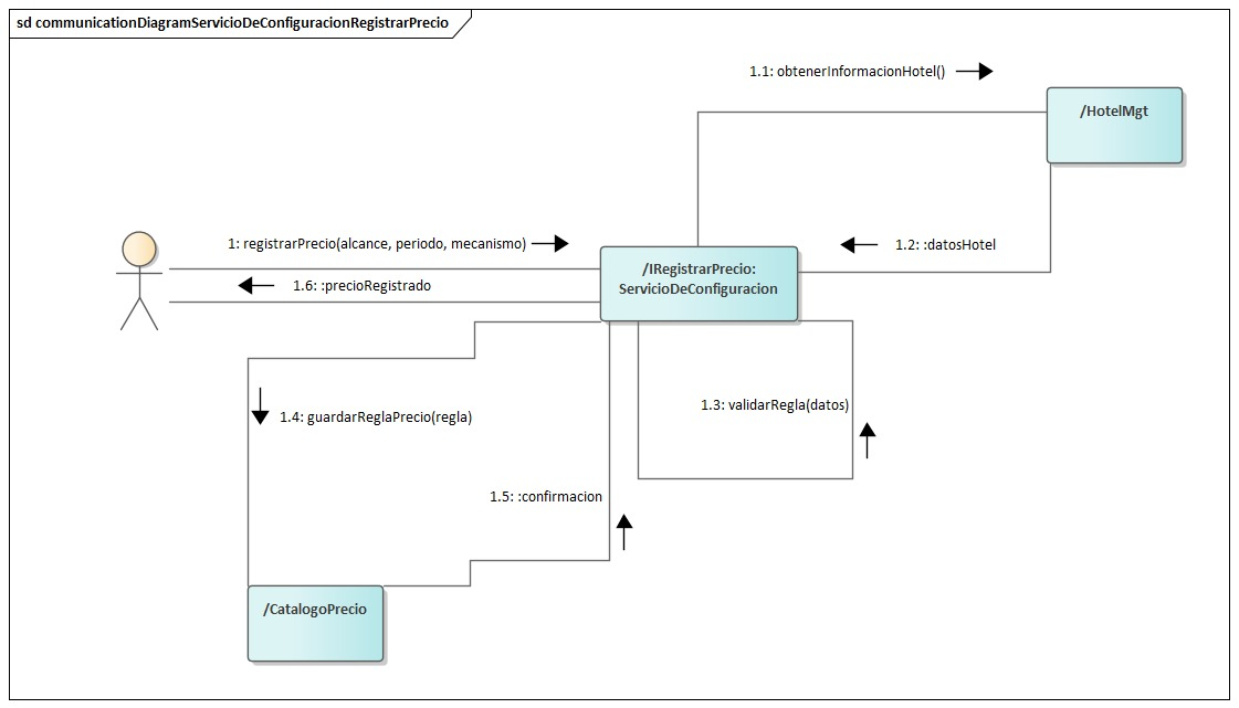
CU16 - Configurar Precios
Nombre Configurar Precios

Actor(es)

Administrador (AC03)

Objetivo

El sistema debe permitir al Administrador definir reglas complejas que determinen cuánto cuesta una habitación en cualquier momento dado.

Precondiciones

PRE-01 Se tienen los datos mínimos para el alta o la modificación

Disparador

El Administrador selecciona la opción “Gestión de Precios”

Flujo normal

1. El sistema muestra una lista de las reglas y promociones existentes

2. El Administrador selecciona “Crear Nueva Regla/Promoción” (ver FA 2.1) (ver FA 2.2)

3. El sistema pide el alcance de la regla (si aplica a un hotel, a un tipo de habitación en específico)

4. El Administrador define el Periodo de Aplicación y el mecanismo de precio (tarifa fija, modificador de porcentaje o descuento promocional)

5. El sistema valida que la nueva regla no supere ni contradiga una regla existente con mayor prioridad y guarda la nueva regla en el catálogo

6. Termina el caso de uso

Flujo alterno

FA 2.1 Modificación de una Regla de Precio Existente

1. El administrador da clic en “Modificar Regla”

2. El sistema recupera las reglas activas y las presenta junto con herramientas de filtro (por hotel, tipo de hotel, rango de fechas)

3. El administrador busca y selecciona la regla que desea modificar

4. El sistema recupera y muestra los parámetros actuales de la regla en el formulario de edición

5. El administrador realiza los cambios necesarios y confirma la modificación

6. El sistema valida la nueva información y actualiza la regla en el catálogo (ver EX-1)

7. Termina caso de uso

FA 2.2 Copiar Regla de Precio o Promoción a otro Periodo/Hotel

1. El administrador da clic en Duplicar regla

2. El sistema genera una copia de la regla y pide al Administrador que defina los nuevos parámetros (hotel, rango de fechas de aplicación)

3. El Administrador ingresa los nuevos parámetros y confirma la creación de la copia

4. El sistema valida la información, crea y guarda la nueva regla en el catálogo

5. Termina caso de uso

Excepción

EX1. Conflicto de Reglas

1. El sistema detecta que la nueva promoción tiene un periodo que se superpone con otra promoción existente.

2. El sistema fuerza a ajustar los parámetros

3. Termina caso de uso

Postcondición

POST-01 Se registra una nueva regla de pago

POST-02 Una regla de pago es modificada

POST-03 Se copia una regla de pago en otro hotel

CU17 - Configurar Políticas de Overbooking
Nombre Configurar Políticas de Overbooking

Actor(es)

Administrador (AC03)

Objetivo

El sistema permite que el administrador ajuste el umbral de riesgo aceptable para cada tipo de habitación

Precondiciones

PRE-01 Se tienen los datos mínimos para el alta o la modificación

Disparador

El Administrador selecciona la opción “Gestión de Overbooking”

Flujo normal

1. El sistema muestra una lista de las políticas existentes

2. El Administrador selecciona la opción “Definir Nueva Política” (ver FA 2.1) (ver FA 2.2)

3. El sistema presenta la lista de hoteles y tipos de habitación

4. El Administrador selecciona el hotel, el tipo de habitación; define el Periodo de Aplicación de la política y el Porcentaje Máximo de Overbooking

5. El sistema valida que el porcentaje sea menor al 10% y que las fechas sean válidas, guarda la política y ajusta la disponibilidad

6. Termina caso de uso

Flujo alterno

FA 2.1 Modificación de una Política de Overbooking Existente

1. El administrador da clic en “Modificar Política Existente”

2. El sistema recupera el listado de las políticas activas y las presenta junto con herramientas de filtro (por hotel, tipo de hotel, rango de fechas)

3. El administrador busca y selecciona la política que desea modificar

4. El sistema recupera y muestra los parámetros actuales de la política en el formulario de edición

5. El administrador realiza los cambios necesarios y confirma la modificación

6. El sistema valida la nueva información y actualiza la política en el catálogo

7. Termina caso de uso

FA 2.2 Dar de baja una política de Overbooking

1. El administrador selecciona la opción “Eliminar Política”

2. El sistema presenta el listado de políticas activas y pide la selección

3. El Administrador selecciona la política que desea eliminar

4. El sistema pide al Administrador la confirmación final de la eliminación

5. El Administrador confirma la eliminación

6. El sistema elimina la política del catálogo, volviendo la disponibilidad de esas habitaciones a su capacidad física real (ver EX-1)

7. Termina caso de uso

Excepción

EX.1 Fallo en la Actualización de Disponibilidad

1. El sistema falla al enviar la actualización de la disponibilidad efectiva al módulo de reservas

2. Se realiza una reversión de la transacción y se notifica al Administrador “Error crítico al actualizar el sistema de disponibilidad. La operación ha sido revertida y no está activa”

3. Termina caso de uso

Postcondición

POST-01 Se registra una nueva política de overbooking

POST-02 Una política de overbooking es modificada

POST-03 Se elimina una política de overbooking correctamente

CU18 - Monitorear Inventario
Nombre CU18 - Monitorear inventario

Actor(es)

Administrador (AC03)

Objetivo

El administrador obtiene una vista panorámica de cómo está el negocio para tomar decisiones estratégicas

Precondiciones

PRE-1 Existen hoteles registrados y accesibles dentro del sistema

Postcondiciones

POST-1 El Administrador tiene visibilidad del estado actual del inventario según los criterios especificados

Flujo normal

1. El sistema solicita criterios de consulta como fecha, hotel, región y tipo de habitación

2. El administrador especifica los criterios de consulta (ver FA 2.1)

3. El sistema recupera la información del inventario que coincida con los criterios seleccionados, calcula métricas (% de ocupación, habitaciones disponibles y tendencias) y presenta el consolidado de disponibilidad y ocupación (ver FA 3.1) (ver EX-1) (ver EX-2)

4. Termina caso de uso

Flujo alterno

FA 2.1 El administrador cancela la consulta

1. El Administrador decide no continuar con la consulta

2. Termina caso de uso

FA 3.1 El administrador modifica los criterios

1. El administrador decide cambiar los filtros de búsqueda

2. Regresa al paso 1

Excepciones

EX-1 Algún hotel no reporta información actualizada

1. El sistema presenta los datos disponibles e indica qué hoteles no tienen información actualizada

2. Termina caso de uso

EX.2 No hay datos históricos suficientes para el periodo solicitado

1. El sistema muestra un mensaje para hacerle saber al Administrador que no se encontraron resultados con los criterios seleccionados

2. Termina caso de uso

2.4.4. AC04 - Auditoría

CU19 - Generar Reporte de Anulaciones Sospechosas
Nombre CU19 - Generar Reporte de Anulaciones Sospechosas

Actor(es)

Auditor (AC04)

Objetivo

El auditor necesita detectar patrones sospechosos en las reservaciones

Precondiciones

PRE-1. Existen reservas registradas y accesibles dentro del sistema.

Postcondiciones

POST-1 El Auditor tiene evidencia documentada para tomar acción de los movimientos sospechosos

Flujo normal

1. El sistema solicita criterios de consulta como fechas, hotel, tipo de anomalía

2. El auditor especifica los criterios (ver FA 2.1) (ver FA 3.1)

3. El sistema analiza registros históricos identificando patrones anómalos de cancelación y genera un reporte con los hallazgos

4. Termina el caso de uso

Flujo alterno

FA 2.1 El Auditor cancela la consulta 1. El Auditor decide no continuar con la consulta

2. Termina caso de uso

FA 3.1 El Auditor modifica los criterios

1. El Auditor decide cambiar los filtros de búsqueda

2. Regresa al paso 1

Excepciones

EX1. Algún hotel no reporta información actualizada

1. El sistema presenta los datos disponibles e indica qué hoteles no tienen información actualizada además de la información faltante

2. Regresa al flujo normal

EX2. No hay datos históricos suficientes para el análisis

1. El sistema muestra un mensaje para hacerle saber al Auditor que no se encontraron resultados con los criterios de consulta seleccionados

2. Regresa al flujo normal

CU20 - Revisar ajustes de precios en reservas
Nombre CU20 - Revisar ajustes de precios en reservas

Actor(es)

Auditor (AC04)

Objetivo

El auditor necesita detectar si alguien modificó el precio de una reserva después de crearla

Precondiciones

PRE-1. Existen reservas registradas y accesibles dentro del sistema.

Postcondiciones

POST-1 El Auditor tiene evidencia documentada para tomar acción de los cambios sospechosos

Flujo normal

1. El sistema solicita criterios de consulta como fechas, hotel, rango de monto de ajuste, tipo de ajuste y usuario que realizó el cambio

2. El auditor especifica los criterios (ver FA 2.1)

3. El sistema analiza registros históricos identificando patrones anómalos de cambios de precios o descuentos injustificados y presenta el reporte con el Auditor (ver FA 3.1) (ver EX-1) (ver EX-2) . Termina el caso de uso

Flujo alterno

FA 2.1 El Auditor cancela la consulta

1. El Auditor decide no continuar con la consulta

2. Termina caso de uso

FA 3.1 El Auditor modifica los criterios

1. El Auditor decide cambiar los filtros de búsqueda

2. Regresa al paso 1

Excepciones

EX-1 Algún hotel no reporta información actualizada

1. El sistema presenta los datos disponibles e indica qué hoteles no tienen información actualizada además de la información faltante

2. Termina caso de uso

EX-2 No hay datos históricos suficientes para el análisis

1. El sistema muestra un mensaje para hacerle saber al Auditor que no se encontraron resultados con los criterios de consulta seleccionados

2. Regresa al paso 1 del flujo normal

CU21 - Conciliar ingresos por servicios adicionales
Nombre CU21 - Conciliar ingresos por servicios adicionales

Actor(es)

Auditor (AC04)

Objetivo

El auditor necesita detectar alguna discrepancia entre los servicios registrados y los servicios reportados

Precondiciones

PRE-1. Existen servicios registrados y accesibles dentro del sistema.

Postcondiciones

POST-1 El Auditor tiene visibilidad de inconsistencias entre servicios consumidos y cobrados

Flujo normal

1. El sistema solicita criterios de consulta como fechas, hotel y tipo de servicio

2. El auditor especifica los criterios (ver FA 2.1)

3. El sistema compara registros de consumo contra registro de cobro e identifica discrepancias. Después presenta el reporte de conciliación al auditor (ver FA 3.1, ver FA 3.2, ver EX-1, ver EX-2)

4. Termina el caso de uso

Flujo alterno

FA 2.1 El Auditor cancela la consulta

1. El Auditor decide no continuar con la consulta

2. Termina caso de uso

FA 3.1 El Auditor modifica los criterios

1. El Auditor decide cambiar los filtros de búsqueda

2. Regresa al paso 1

FA 3.2 No se detectaron inconsistencias

1. El sistema informa que todos los servicios están correctamente conciliados

2. Termina caso de uso

Excepciones

EX-1 Algún hotel no reporta información actualizada

1. El sistema presenta los datos disponibles e indica qué hoteles no tienen información actualizada además de la información faltante

2. Termina caso de uso

EX-2 No hay registros para el periodo consultado

1. El sistema informa que no existen registros de servicios para los criterios especificados

2. Regresa al paso 1

Reglas de negocio

RN-1 Se considera una inconsistencia cuando: . Un servicio fue consumido pero no cobrado . Un servicio fue cobrado pero no hay registro de consumo . El monto cobrado no coincide con la tarifa del servicio . Hay servicios consumidos después de registrado el check-out

CU22 - Rastrear reembolsos y descuentos
Nombre CU22 - Rastrear reembolsos y descuentos

Actor(es)

Auditor (AC04)

Objetivo

El auditor necesita verificar que cada reembolso y descuento tenga una justificación válida

Precondiciones

PRE-1. Existen reembolsos y/o descuentos registrados en el sistema

Postcondiciones

POST-1 El Auditor tiene evidencia documentada de reembolsos y descuentos para validar su justificación

Flujo normal

1. El sistema solicita criterios de consulta como fechas, hotel, tipo: reembolso/descuento, rango de monto, usuario autorizador

2. El auditor especifica los criterios (ver FA 2.1)

3. El sistema recupera el historial de reembolsos/descuentos con su trazabilidad (quién lo hizo, cuándo lo hizo, motivo y autorización) e identifica casos sin justificación o fuera de política (ver FA 3.1, ver EX-1, ver EX-2)

4. Termina el caso de uso

Flujo alterno

FA 2.1 El Auditor cancela la consulta

1. El Auditor decide no continuar con la consulta

2. Termina caso de uso

FA 3.1 El Auditor modifica los criterios

1. El Auditor decide cambiar los filtros de búsqueda

2. Regresa al paso 1

Excepciones

EX-1 Algún hotel no reporta información actualizada

1. El sistema presenta los datos disponibles e indica qué hoteles no tienen información actualizada además de la información faltante

2. Termina caso de uso

EX-2 No hay registros para el periodo consultado

1. El sistema informa que no existen registros de servicios para los criterios especificados

2. Regresa al paso 1

Reglas de negocio

RN-1 Se considera sospechoso un reembolso/descuento que: . No tenga justificación documentada . No tiene autorización o fue autorizado por usuario sin permisos . No corresponde con las políticas vigentes . No tiene documentación de respaldo para montos altos

CU23 - Validar cobros de pagos en línea
Nombre CU23 - Validar cobros de pagos en línea

Actor(es)

Auditor (AC04)

Objetivo

El auditor necesita conciliar que coincidan los registros del sistema, la pasarela de pago y el banco

Precondiciones

PRE-1. Existen pagos en línea registrados en el sistema

Postcondiciones

POST-1 El Auditor tiene visibilidad de discrepancias entre los pagos registrados procesados y recibidos

Flujo normal

1. El sistema solicita criterios de análisis como fechas, hotel, estado de pago, rango de monto

2. El auditor especifica los criterios (ver FA 2.1)

3. El sistema compara registros internos con registros de la pasarela de pago para después identificar inconsistencias y presentar el reporte de conciliación (ver FA 3.1, ver EX-1, ver EX-2)

4. Termina el caso de uso

Flujo alterno

FA 2.1 El Auditor cancela la consulta

1. El Auditor decide no continuar con la consulta

2. Termina caso de uso

FA 3.1 El Auditor modifica los criterios

1. El Auditor decide cambiar los filtros de búsqueda

2. Regresa al paso 1

Excepciones

EX-1 Información incompleta de la pasarela de pago

1. El sistema presenta el reporte con los datos disponibles e indica que no pudo obtener información actualizada de la pasarela de pago

2. Termina caso de uso

EX-2 No hay registros para el periodo consultado

1. El sistema informa que no existen registros de pagos en línea para los criterios especificados

2. Regresa al paso 1

Reglas de negocio

RN-1 Se considera una inconsistencia cuando: . El sistema registra un pago como exitoso pero la pasarela lo tiene como rechazado o no existe . Existe un pago en la pasarela sin registro en el sistema . El monto registrado no coincide con el monto procesado . Hay pagos duplicados

RN-2 Para cada pago debe existir un ID de transacción único proporcionado por la pasarela de pago

CU24 - Consultar bitácora de accesos del personal
Nombre CU24 - Consultar bitácora de accesos del personal

Actor(es)

Auditor (AC04)

Objetivo

El auditor necesita consultar el historial de accesos del personal al sistema para identificar actividades sospechosas

Precondiciones

PRE-1. El sistema registra automáticamente todos los accesos del personal

Postcondiciones

POST-1 El Auditor tiene visibilidad de los movimientos del personal en el sistema

Flujo normal

1. El sistema solicita criterios de consulta como fecha, empleado, hotel y módulo/tipo de acción

2. El auditor especifica los criterios de búsqueda (ver FA 2.1)

3. El sistema recupera los registros de acceso que coinciden con los criterios y los presenta al Auditor (ver FA 3.1, ver EX-1)

4. Si el auditor identifica actividad sospechosa, marca los registros para investigación adicional

5. Termina el caso de uso

Flujo alterno

FA 2.1 El Auditor cancela la consulta

1. El Auditor decide no continuar con la consulta

2. Termina caso de uso

FA 3.1 El Auditor modifica los criterios

1. El Auditor decide cambiar los filtros de búsqueda

2. Regresa al paso 1

Excepciones

EX-1 No hay registros para los criterios consultados

1. El sistema informa que no existen registros de acceso para los criterios especificados

2. Regresa al paso 1

Reglas de negocio

RN-1 Se considera actividad sospechosa cuando: . Hay acceso al sistema fuera del horario laboral sin justificación . Hay múltiples intentos de acceso fallidos . Hay acceso a módulos sin permisos asignados

RN-2 La bitácora debe registrar para cada acceso: . Usuario (empleado) . Fecha y hora . Módulo/funcionalidad accedida . Acción realizada . Terminal desde donde accedió . Resultado

CU25 - Consultar informe de inventario
Nombre CU25 - Consultar informe de inventario

Actor(es)

Auditor (AC04)

Objetivo

El auditor necesita obtener un reporte del estado actual de las habitaciones en el sistema para verificarlos contra el estado físico real

Precondiciones

PRE-1. Existen habitaciones y reservaciones registradas y accesibles en el sistema

Postcondiciones

POST-1 El Auditor tiene el reporte del estado del inventario en sistema para comparación manual

Flujo normal

1. El sistema solicita criterios de consulta como fecha, hotel y tipo de habitación

2. El auditor especifica los criterios de búsqueda (ver FA 2.1)

3. El sistema recupera los registros de las habitaciones y su estado para generar y presentar el reporte (ver FA 3.1, ver EX-1)

4. Termina caso de uso

Flujo alterno

FA 2.1 El Auditor cancela la consulta

1. El Auditor decide no continuar con la consulta

2. Termina caso de uso

FA 3.1 El Auditor modifica los criterios

1. El Auditor decide cambiar los filtros de búsqueda

2. Regresa al paso 1

Excepciones

EX-1 No hay registros para los criterios consultados

1. El sistema informa que no existen habitaciones registradas para los criterios especificados

2. Regresa al paso 1

Reglas de negocio

RN-1 El reporte debe incluir para cada habitación: . Número de habitación . Estado actual de la habitación . Tipo de habitación . Última actualización de estado

CU26 - Validar uniformidad de políticas y precios por región
Nombre CU26 - Validar uniformidad de políticas y precios por región

Actor(es)

Auditor (AC04)

Objetivo

El auditor genera reportes que comparan tarifas, políticas de cancelación y promociones aplicadas en diferentes hoteles, regiones o países para asegurar que sigan las directrices de la marca

Precondiciones

PRE-1. Existe políticas, tarifas y promociones registradas para los hoteles de la cadena

Postcondiciones

POST-1 El Auditor tiene el reporte de comparación entre diferentes hoteles o regiones

Flujo normal

1. El sistema solicita criterios de consulta como fecha, hoteles/regiones, tipo de habitación y tipo de política (cancelación/overbooking/entre otros)

2. El auditor especifica los criterios de búsqueda (ver FA 2.1)

3. El sistema recupera y compara las políticas, tarifas y promociones de los hoteles/regiones seleccionados e identifica discrepancias respecto a las directrices para presentarlas en un reporte comparativo (ver FA 3.1, ver EX-1, ver EX-2)

4. Termina caso de uso

Flujo alterno

FA 2.1 El Auditor cancela la consulta

1. El Auditor decide no continuar con la consulta

2. Termina caso de uso

FA 3.1 El Auditor modifica los criterios

1. El Auditor decide cambiar los filtros de búsqueda

2. Regresa al paso 1

Excepciones

EX-1 No hay registros para los criterios consultados

1. El sistema informa que no existen políticas o tarifas para los criterios especificados

2. Regresa al paso 1

EX-2 Información incompleta de algún hotel o región

1. El sistema presenta el reporte con los datos disponibles e indica qué hoteles no tienen información completa

2. Continúa con paso 4

Reglas de negocio

RN-1 Se considera una discrepancia cuando: . Las tarifas base para el mismo tipo de habitación/hotel/región varían más de cierto porcentaje . Hay políticas que difieren entre hoteles sin justificación aprobada . Los porcentajes de overbooking exceden o están por debajo del estándar corporativo

RN-2 El reporte debe comparar: . Tarifas base por tipo de habitación/hotel/región . Políticas de cancelación . Políticas de overbooking . Promociones activas

3. Impulsores Arquitectónicos (ASRs) y Priorización

3.1. Requisitos Arquitectónicamente Significativos (ASR)

3.1.1. ADR-001: Adopción del Estilo Arquitectónico Cliente-Servidor en Capas

Estado: Aceptado

Contexto

El sistema debe soportar múltiples tipos de clientes (escritorio para recepción y web para administración). Se requiere alta seguridad en el manejo de datos y una separación clara entre la interfaz y la lógica de negocio.

Decisión

Se adopta una arquitectura Cliente-Servidor distribuida organizada en capas lógicas: - Presentación - Negocio / Servicios - Acceso a Datos

Consecuencias

Positivas: - La lógica de negocio y credenciales de la base de datos residen únicamente en el servidor. - Permite modificar la interfaz de usuario sin afectar la lógica de base de datos.

Negativas: - Introduce un salto de red adicional que incrementa la latencia en las operaciones.


3.1.2. ADR-002: Uso del Patrón DAO (Data Access Object)

Estado: Aceptado

Contexto

Se necesita desacoplar la lógica de negocio (Managers) de la implementación específica de la base de datos para facilitar pruebas, mantenimiento y cambios futuros.

Decisión

Utilizar el patrón DAO para encapsular todas las operaciones CRUD. Los Managers delegarán en objetos como ReservaDAO, PagoDAO, etc., evitando ejecutar SQL directamente.

Consecuencias

Positivas: - Facilita la testabilidad y permite crear mocks de la base de datos para pruebas unitarias. - Permite cambiar el motor de base de datos con mínimo impacto en el resto del sistema.

Negativas: - Agrega una capa adicional de código que debe mantenerse.


3.1.3. ADR-003: Estrategia de Auditoría Append-Only (Solo Escritura)

Estado: Aceptado

Contexto

Requisitos de negocio (CON-3) y de seguridad (QAS-32) exigen trazabilidad total de operaciones financieras y cancelaciones, sin posibilidad de alteración o eliminación.

Decisión

Implementar una estrategia de auditoría inmutable mediante una tabla histórica "append-only". Ninguna operación de actualización (UPDATE) o borrado (DELETE) estará permitida. El ReporteManager gestionará estos registros.

Consecuencias

Positivas: - Garantiza integridad y no-repudio de acciones.

Negativas: - El volumen de datos crecerá rápidamente y requerirá estrategias de archivado futuro.

3.2. Utility Tree

Vista del Utility Tree

3.3. Escenarios de atributos de calidad

3.3.1. Rendimiento

ID y descripción corta QAS-11 Huésped revisa todas las reservas pasadas y activas realizadas por él

Escenario

El huésped consulta su historial de reservas y el sistema debe responder rápidamente.

Atributo

Rendimiento

Preocupación del atributo

Latencia

Refinamiento del escenario

Fuente del estímulo

Huésped

Estímulo

Solicitud de consulta de reservas.

Ambiente

Alta concurrencia (picos de demanda).

Artefacto

Módulo de reservas, base de datos transaccional.

Respuesta

El sistema retorna la lista completa de reservas pasadas y activas.

Medida de la respuesta

Latencia ≤ 500 ms para P95 bajo 300 QPS

ID y descripción corta QAS-25 Administrador configura habitaciones disponibles mediante categorización, amenidades y capacidades

Escenario

El administrador gestiona la disponibilidad y características de habitaciones.

Atributo

Rendimiento

Preocupación del atributo

Latencia del catálogo.

Refinamiento del escenario

Fuente del estímulo

Administración

Estímulo

Registro o actualización de habitaciones y sus atributos.

Ambiente

Operación con carga normal, con una media de 1000 solicitudes simultáneas

Artefacto

Módulo de catálogo.

Respuesta

Actualización reflejada en el sistema de manera inmediata.

Medida de la respuesta

Confirmación ≤ 2.5 s (P95)

ID y descripción corta QAS-29 Administrador ajusta hasta el overbooking

Escenario

El administrador define política de sobreventa hasta el 10% por tipo de habitación.

Atributo

Rendimiento

Preocupación del atributo

Velocidad en la escritura de datos

Refinamiento del escenario

Fuente del estímulo

Administración

Estímulo

Ajuste de parámetros de overbooking.

Ambiente

Operación con carga normal, con una media de 1000 solicitudes simultáneas

Artefacto

Motor de reglas de disponibilidad.

Respuesta

El sistema actualiza inmediatamente la política y la refleja en las reservas.

Medida de la respuesta

Latencia ≤ 2.5 s en la confirmación

ID y descripción corta QAS-31 Administrador consulta disponibilidad y ocupación

Escenario

El administrador consulta el estado de ocupación de todas las habitaciones.

Atributo

Rendimiento

Preocupación del atributo

Eficiencia de la consulta a la base de datos y latencia de la red

Refinamiento del escenario

Fuente del estímulo

Administración

Estímulo

Petición de reporte de ocupación/disponibilidad.

Ambiente

Operación con carga media, con una media de 2000 solicitudes simultáneas

Artefacto

Motor de consultas de disponibilidad.

Respuesta

El sistema retorna resultados precisos en tiempo real.

Medida de la respuesta

Latencia ≤ 500 ms (P95) bajo 300 QPS

ID y descripción corta QAS-38 Genera un reporte para verificar que los pagos en línea se hayan procesado correctamente.

Escenario

El auditor genera un reporte masivo sobre el estado de pagos.

Atributo

Rendimiento

Preocupación del atributo

Cuellos de botella de la base de datos

Refinamiento del escenario

Fuente del estímulo

Auditoría

Estímulo

Solicitud de reporte de conciliación de pagos.

Ambiente

Operación con carga normal, con una media de 1000 solicitudes simultáneas

Artefacto

Subsistema de pagos y motor de reportes.

Respuesta

Generación del reporte con todos los pagos confirmados y rechazados.

Medida de la respuesta

Tiempo de respuesta ≤ 4 s (P99)

ID y descripción corta QAS-42 El auditor compara el estado de las habitaciones en el sistema con reportes físicos

Escenario

El auditor solicita datos de ocupación registrados en el sistema.

Atributo

Rendimiento

Preocupación del atributo

Cuellos de botella de la base de datos

Refinamiento del escenario

Fuente del estímulo

Auditoría

Estímulo

Solicitud de consulta histórica de habitaciones.

Ambiente

Carga de auditoría con múltiples registros.

Artefacto

Base de datos de reservas.

Respuesta

Listado completo de habitaciones y su estado.

Medida de la respuesta

Consulta resuelta en ≤ 2 s bajo 200 QPS.

3.3.2. Disponibilidad

ID y descripción corta QAS-03 Huésped consulta la disponibilidad de una habitación

Escenario

El sistema debe mantener la disponibilidad del servicio de consulta de habitaciones incluso ante fallos de base de datos

Atributo

Disponibilidad

Preocupación del atributo

Falla de la base de datos

Refinamiento del escenario

Fuente del estímulo

Huésped

Estímulo

El huésped realiza una búsqueda de habitaciones disponibles

Ambiente

Operación con carga normal, con una media de 300 consultas por segundo

Artefacto

Módulo de consulta de disponibilidad y base de datos de inventario

Respuesta

El sistema responde con datos de disponibilidad, usando caché o réplicas si la base de datos principal no está disponible

Medida de la respuesta

Latencia P95 ≤ 500ms bajo carga de 300 QPS. Disponibilidad del servicio ≥ 99.9%. En caso de falla de BD principal, el sistema responde usando datos en caché con degradación máxima de 200ms adicionales

ID y descripción corta QAS-05 Huésped selecciona una habitación y confirma la reserva

Escenario

El huésped selecciona una habitación y procede a confirmar la reserva de la misma

Atributo

Disponibilidad

Preocupación del atributo

Tolerancia a fallos

Refinamiento del escenario

Fuente del estímulo

Huésped

Estímulo

El huésped hace clic en "Confirmar reserva"

Ambiente

Carga de trabajo media a alta, con múltiples transacciones simultáneas, con una media de 5000 solicitudes a la vez

Artefacto

Módulo de reservaciones y módulo de inventario

Respuesta

El sistema muestra una página de confirmación con los detalles de la reserva y un mensaje claro para el huésped. El sistema debe garantizar que cada intento de cobro sea único

Medida de la respuesta

99.9% de disponibilidad del servicio, con un tiempo de procesamiento menor a 3 segundos. Solo un huésped obtiene confirmación; el otro recibe un rechazo en ⇐ 1s. El inventario retenido para una reserva fallida debe liberarse automáticamente en ⇐ 500 ms

ID y descripción corta QAS-08 Huésped modifica alguna característica de su reserva

Escenario

El sistema debe gestionar cambios en una reserva, actualizando el inventario de habitaciones

Atributo

Disponibilidad

Preocupación del atributo

Tolerancia a fallos

Refinamiento del escenario

Fuente del estímulo

Huésped

Estímulo

El huésped navega a la sección de "Mis reservas" y selecciona la opción para modificar una reserva

Ambiente

El sistema opera con carga normal con una media de 1000 solicitudes a la vez

Artefacto

Módulo de modificación de reservas e inventario de habitaciones

Respuesta

El sistema presenta un formulario pre-llenado que permite al huésped cambiar los campos editables y muestra un resumen de los posibles cargos adicionales. Al final, libera la habitación original y, si la nueva habitación está disponible, la asigna, actualizando el inventario

Medida de la respuesta

La actualización de disponibilidad de la habitación original debe ser efectiva en menos de 200ms después de la confirmación de modificación

ID y descripción corta QAS-13 Recepcionista registra la entrada del huésped

Escenario

El sistema registra el check-in de un huésped y refleja el cambio en el estado de la habitación

Atributo

Disponibilidad

Preocupación del atributo

Tolerancia a fallos, sincronización de datos e integridad de la base de datos

Refinamiento del escenario

Fuente del estímulo

Recepcionista

Estímulo

El recepcionista ejecuta la función de check-in para la reserva de un huésped

Ambiente

Operación con carga normal, con una media de 1000 solicitudes simultáneas

Artefacto

Módulo de check-in y módulo de gestión de habitaciones

Respuesta

El sistema cambia el estado de la habitación de "reservada" a "ocupada"

Medida de la respuesta

El estado de la habitación debe actualizarse en el sistema en menos de 200ms después de que el recepcionista complete el check-in. La información de ocupación debe ser visible de inmediato para otros recepcionistas

ID y descripción corta QAS-15 Recepcionista registra la salida del huésped

Escenario

El sistema debe marcar una habitación como desocupada y disponible para la siguiente reserva después de que un huésped se marche

Atributo

Disponibilidad

Preocupación del atributo

Tolerancia a fallos

Refinamiento del escenario

Fuente del estímulo

Recepcionista

Estímulo

El recepcionista ejecuta la función de check-out para una reserva

Ambiente

Operación con carga normal, con una media de 1000 solicitudes simultáneas

Artefacto

Módulo de check-out y módulo de gestión de habitaciones

Respuesta

La habitación ocupada se marca como "limpieza necesaria" o "disponible" de inmediato, lo que la hace visible para futuras asignaciones

Medida de la respuesta

El estado de la habitación debe actualizarse en el sistema en menos de 200 ms después de la confirmación del check-out. El 100% de las habitaciones deben reflejar su estado correcto

ID y descripción corta QAS-18 Recepcionista realiza el cobro al huésped terminada su estancia

Escenario

El sistema debe permitir el cobro final, incluyendo consumos adicionales, manteniendo la disponibilidad del servicio incluso ante fallos en la pasarela de pago

Atributo

Disponibilidad

Preocupación del atributo

Fallo en el servicio de un sistema externo

Refinamiento del escenario

Fuente del estímulo

Recepcionista

Estímulo

El recepcionista inicia y procesa un pago final para una reserva

Ambiente

Operación con carga normal, con una media de 1000 solicitudes simultáneas

Artefacto

Módulo de pagos y facturación

Respuesta

El sistema registra el intento de pago y emite la factura. Si la pasarela de pago falla, el sistema reintenta automáticamente o permite completar el proceso manualmente. La disponibilidad de la habitación se actualiza solo después del check-out exitoso

Medida de la respuesta

El sistema debe procesar el cobro en menos de 500ms. En caso de fallo de la pasarela, el sistema reintenta hasta 3 veces con backoff exponencial. La disponibilidad del módulo de pagos debe ser ≥ 99.5%

ID y descripción corta QAS-19 Recepcionista registra consumos adicionales del huésped

Escenario

El sistema debe permitir al recepcionista añadir cargos a la cuenta de un huésped sin afectar la disponibilidad de su habitación

Atributo

Disponibilidad

Preocupación del atributo

Tolerancia a fallos ante concurrencia

Refinamiento del escenario

Fuente del estímulo

Recepcionista

Estímulo

El recepcionista selecciona la reserva y añade un nuevo consumo

Ambiente

Operación con carga normal, con una media de 1000 solicitudes simultáneas

Artefacto

Módulo de consumos

Respuesta

El sistema registra el consumo en la cuenta del huésped sin bloquear otras operaciones sobre la misma reserva

Medida de la respuesta

El registro del consumo debe ser exitoso en menos de 200ms. El estado de la habitación debe permanecer como "ocupado". El sistema debe manejar múltiples registros de consumo concurrentes sin pérdida de datos

ID y descripción corta QAS-21 Recepcionista cambia al huésped de habitación

Escenario

El sistema debe gestionar el cambio de habitación, liberando la original y asignando una nueva

Atributo

Disponibilidad

Preocupación del atributo

Falla de la base de datos y tolerancia a fallos

Refinamiento del escenario

Fuente del estímulo

Recepcionista

Estímulo

El recepcionista ejecuta la función de cambio de habitación, seleccionando una nueva habitación disponible

Ambiente

Operación con carga normal, con una media de 1000 solicitudes simultáneas

Artefacto

Módulo de gestión de habitaciones y reservas

Respuesta

El sistema bloquea ambas habitaciones, realiza la reasignación, actualiza la reserva con la nueva habitación y libera la habitación original

Medida de la respuesta

La transacción completa debe realizarse en menos de 500ms. La habitación original no debe estar disponible para nuevas reservas hasta que la nueva asignación esté confirmada

ID y descripción corta QAS-22 Recepcionista marca una habitación como fuera de servicio

Escenario

El sistema debe excluir una habitación del inventario disponible para reservas

Atributo

Disponibilidad

Preocupación del atributo

Falla de la base de datos

Refinamiento del escenario

Fuente del estímulo

Recepcionista

Estímulo

El recepcionista cambia el estado de una habitación a "fuera de servicio"

Ambiente

Operación con carga normal, con una media de 1000 solicitudes simultáneas

Artefacto

Módulo de gestión de habitaciones

Respuesta

La habitación es removida de todas las listas de disponibilidad

Medida de la respuesta

Actualización del estado en menos de 100ms

ID y descripción corta QAS-23 Recepcionista cancela la reserva del huésped

Escenario

El sistema debe liberar la habitación de una reserva cancelada, haciéndola disponible nuevamente

Atributo

Disponibilidad

Preocupación del atributo

Falla de la base de datos y tolerancia a fallos

Refinamiento del escenario

Fuente del estímulo

Recepcionista

Estímulo

El recepcionista ejecuta la función de cancelación de reserva

Ambiente

Operación con carga normal, con una media de 1000 solicitudes simultáneas

Artefacto

Módulo de cancelación de reservas y módulo de inventario

Respuesta

El sistema cancela la reserva y la habitación es regresada al inventario disponible

Medida de la respuesta

La habitación debe estar disponible para nuevas reservas en menos de 500 ms

ID y descripción corta QAS-24 Administrador realiza altas y modificaciones de hoteles

Escenario

El sistema debe permitir al administrador agregar nuevos hoteles o modificar la información de los existentes, y reflejar el cambio en la disponibilidad general

Atributo

Disponibilidad

Preocupación del atributo

Falla de la base de datos

Refinamiento del escenario

Fuente del estímulo

Administrador

Estímulo

El administrador envía una solicitud para dar de alta o modificar la información de un hotel

Ambiente

Operación con carga normal, con una media de 1000 solicitudes simultáneas

Artefacto

Módulo de administración de hoteles

Respuesta

El sistema registra el nuevo hotel o actualiza los datos del existente, y su inventario de habitaciones se hace visible y disponible para su gestión

Medida de la respuesta

La información del hotel debe ser persistida en menos de 2 segundos. La disponibilidad de las habitaciones debe reflejarse correctamente en el sistema de forma inmediata

ID y descripción corta QAS-26 Administrador configura habitaciones disponibles mediante categorización, amenidades y capacidades

Escenario

El sistema debe permitir al administrador configurar los tipos de habitaciones, sus amenidades y sus capacidades, y hacerlas visibles para la reserva

Atributo

Disponibilidad

Preocupación del atributo

Tolerancia a fallos ante actualizaciones concurrentes

Refinamiento del escenario

Fuente del estímulo

Administrador

Estímulo

El administrador envía una solicitud para configurar las características de un tipo de habitación

Ambiente

Operación con carga normal, con una media de 1000 solicitudes simultáneas

Artefacto

Módulo de administración de habitaciones

Respuesta

El sistema actualiza la base de datos con la nueva configuración, haciendo que la disponibilidad de esas habitaciones se muestre con las características correctas en la interfaz del cliente

Medida de la respuesta

Los cambios deben reflejarse en las interfaces de reserva en menos de 100 ms. La información de capacidad y amenidades debe ser 100% precisa

ID y descripción corta QAS-27 Administrador define precios diarios, temporadas altas y promociones

Escenario

El sistema debe permitir al administrador definir precios por día, temporadas altas y promociones que afecten la disponibilidad

Atributo

Disponibilidad

Preocupación del atributo

Tolerancia a fallos ante actualizaciones concurrentes

Refinamiento del escenario

Fuente del estímulo

Administrador

Estímulo

El administrador introduce las nuevas reglas de precios y promociones

Ambiente

Operación con carga normal, con una media de 1000 solicitudes simultáneas

Artefacto

Módulo de gestión de tarifas

Respuesta

El sistema aplica las nuevas reglas de precios y promociones a las habitaciones disponibles, haciendo que se muestren en el sistema de reservas

Medida de la respuesta

La actualización de precios y promociones debe ser efectiva en menos de 200 ms. El sistema debe aplicar las reglas de precios correctamente en el 100% de los casos

ID y descripción corta QAS-30 Administrador ajusta hasta el overbooking

Escenario

El sistema debe permitir al administrador configurar los límites de overbooking de habitaciones para maximizar la ocupación

Atributo

Disponibilidad

Preocupación del atributo

Fallo en la base de datos

Refinamiento del escenario

Fuente del estímulo

Administrador

Estímulo

El administrador modifica la política de overbooking para un tipo de habitación

Ambiente

Operación con carga normal, con una media de 1000 solicitudes simultáneas

Artefacto

Módulo de gestión de overbooking

Respuesta

El sistema permite que se realicen reservas por encima del número de habitaciones físicas disponibles, hasta el límite definido

Medida de la respuesta

La política de overbooking debe ser activada en el sistema en menos de 100 ms después de su configuración. El sistema no debe permitir que las reservas superen el límite de overbooking establecido

3.3.3. Usabilidad

ID y descripción corta QAS-01 Huésped consulta hoteles

Escenario

Un huésped consulta los hoteles de la cadena de forma intuitiva

Atributo

Usabilidad

Preocupación del atributo

Facilidad de uso y eficiencia.

Refinamiento del escenario

Fuente del estímulo

Huésped

Estímulo

El huésped ingresa criterios de búsqueda y hace clic en "Buscar"

Ambiente

El usuario se encuentra en un entorno típico con una conexión a internet estable

Artefacto

Interfaz de búsqueda y sus respectivos resultados

Respuesta

El sistema muestra una lista clara y organizada de hoteles que cumplen con los criterios de búsqueda, incluyendo fotos, precios y calificaciones

Medida de la respuesta

El tiempo de carga de la página no debe exceder los 2 segundos. Al menos el 95% de los usuarios de prueba deben poder completar la búsqueda sin asistencia

ID y descripción corta QAS-02 Huésped consulta la disponibilidad de una habitación

Escenario

El huésped busca una habitación sin fricción y puede completar la consulta de disponibilidad con éxito.

Atributo

Usabilidad

Preocupación del atributo

Complejidad de la interfaz

Refinamiento del escenario

Fuente del estímulo

Huésped

Estímulo

El huésped realiza una búsqueda en el sitio web del hotel

Ambiente

Operación con carga normal, con una media de 1000 solicitudes simultáneas

Artefacto

Página de resultados del motor de búsqueda

Respuesta

El sistema muestra en una lista los hoteles que en aquel momento estén disponibles

Medida de la respuesta

Un usuario puede completar la consulta de disponibilidad en menos de 15 segundos

ID y descripción corta QAS-04 Huésped selecciona una habitación y confirma la reserva

Escenario

El proceso de reserva debe ser simple, directo y sin ambigüedades

Atributo

Usabilidad

Preocupación del atributo

Intuitividad y minimización de errores.

Refinamiento del escenario

Fuente del estímulo

Huésped

Estímulo

El huésped hace clic en "Confirmar reserva"

Ambiente

Operación con carga normal, con una media de 1000 solicitudes simultáneas

Artefacto

Formulario de reserva y pasarela de pago

Respuesta

El sistema muestra una página de confirmación con los detalles de la reserva y envía un correo electrónico al huésped

Medida de la respuesta

El proceso de reserva debe completarse en menos de 5 pasos. La tasa de éxito de la reserva debe ser superior al 98%

ID y descripción corta QAS-07 Huésped modifica alguna característica de su reserva

Escenario

La modificación de una reserva debe ser tan fácil como la original

Atributo

Usabilidad

Preocupación del atributo

Simplicidad de la interfaz de modificación

Refinamiento del escenario

Fuente del estímulo

Huésped

Estímulo

El huésped navega a la sección de "Mis reservas" y selecciona la opción para modificar una reserva específica

Ambiente

Operación con carga normal, con una media de 1000 solicitudes simultáneas

Artefacto

Interfaz de gestión de reservas

Respuesta

El sistema presenta un formulario pre-llenado que permite al huésped cambiar los campos editables, como las fechas, y muestra un resumen de los posibles cargos adicionales

Medida de la respuesta

El tiempo medio para completar la modificación debe ser menor a 1 minuto. El 100% de las modificaciones válidas deben ser procesadas correctamente

ID y descripción corta QAS-09 Huésped cancela su reserva

Escenario

El proceso de cancelación debe ser sencillo y transparente para el huésped

Atributo

Usabilidad

Preocupación del atributo

Intuitividad y claridad en el proceso de cancelación

Refinamiento del escenario

Fuente del estímulo

Huésped

Estímulo

El huésped hace clic en el botón de "Cancelar reserva"

Ambiente

Operación con carga normal, con una media de 1000 solicitudes simultáneas

Artefacto

Interfaz de gestión de reservas

Respuesta

El sistema muestra una ventana emergente que pide al huésped confirmar la cancelación y le informa sobre la política de cancelación y los posibles reembolsos

Medida de la respuesta

El proceso de cancelación debe completarse en un máximo de 3 clics. No debe haber ambigüedad en la confirmación de la cancelación

ID y descripción corta QAS-10 Huésped revisa todas las reservas pasadas y activas realizadas por él

Escenario

El huésped puede ver un historial completo y organizado de sus reservas pasadas y activas

Atributo

Usabilidad

Preocupación del atributo

Claridad en la visualización de datos y navegabilidad

Refinamiento del escenario

Fuente del estímulo

Huésped

Estímulo

El huésped navega a la sección de su historial de reservas

Ambiente

Operación con carga normal, con una media de 1000 solicitudes simultáneas

Artefacto

Interfaz de perfil de usuario

Respuesta

El sistema muestra una lista de reservas, categorizadas como "activas" y "pasadas", con detalles clave como fechas, hotel y estado

Medida de la respuesta

El tiempo de carga de la página del historial de reservas debe ser menor a 3 segundos. El 100% de las reservas deben ser recuperadas y mostradas sin errores

ID y descripción corta QAS-12 Recepcionista registra la entrada del huésped

Escenario

El proceso de check-in debe ser rápido y sencillo para el recepcionista

Atributo

Usabilidad

Preocupación del atributo

Eficiencia operativa y curva de aprendizaje mínima para el personal

Refinamiento del escenario

Fuente del estímulo

Recepción

Estímulo

El recepcionista busca la reserva del huésped y hace clic en "Check-in"

Ambiente

Operación con carga normal, con una media de 1000 solicitudes simultáneas

Artefacto

Módulo de check-in y gestión de reservas

Respuesta

El sistema guía al recepcionista a través de los pasos necesarios, como la verificación de identidad, la asignación de habitación y la activación de la llave, con mensajes claros

Medida de la respuesta

El tiempo promedio para un check-in debe ser menor a 2 minutos. El 99% de los check-ins deben completarse sin errores

ID y descripción corta QAS-14 Recepcionista registra la salida del huésped

Escenario

El proceso de check-out debe ser rápido y sin errores para el recepcionista

Atributo

Usabilidad

Preocupación del atributo

Eficiencia y precisión en el proceso de salida

Refinamiento del escenario

Fuente del estímulo

Recepción

Estímulo

El recepcionista busca la reserva del huésped y hace clic en "Check-out"

Ambiente

Operación con carga normal, con una media de 1000 solicitudes simultáneas

Artefacto

Módulo de check-out y procesamiento de pagos

Respuesta

El sistema muestra un resumen de la cuenta, procesa el pago y marca la habitación como desocupada, con una confirmación clara para el recepcionista

Medida de la respuesta

El tiempo promedio para un check-out debe ser menor a 1 minuto. La conciliación de pagos no debe presentar errores

ID y descripción corta QAS-16 Recepcionista realiza el cobro al huésped terminada su estancia

Escenario

El sistema de cobro debe de ser eficiente para la recepcionista, minimizando errores y agilizando el proceso de check-out

Atributo

Usabilidad

Preocupación del atributo

Curva de aprendizaje mínima

Refinamiento del escenario

Fuente del estímulo

Recepcionista

Estímulo

Recepcionista lleva a cabo los pasos para procesar el pago final del huésped

Ambiente

Operación normal, potencialmente con una fila de huéspedes que necesitan hacer su pago final rápidamente

Artefacto

Interfaz de check-out del sistema

Respuesta

La recepcionista completa el proceso de cobro de forma rápida y sin errores. La interfaz monto a pagar, detalles del huésped y formas de pago

Medida de la respuesta

El cobro debe de hacerse en menos de 5 minutos, con una tasa de error inferior al 2%

ID y descripción corta QAS-20 Recepcionista cambia al huésped de habitación

Escenario

El sistema debe permitir que un recepcionista reasigne una habitación a un huésped de forma rápida y sin errores

Atributo

Usabilidad

Preocupación del atributo

Flujo de trabajo ineficiente

Refinamiento del escenario

Fuente del estímulo

Recepción

Estímulo

El huésped solicita un cambio de habitación

Ambiente

Operación normal, posiblemente bajo presión de otros huéspedes

Artefacto

Interfaz del sistema

Respuesta

La recepcionista puede buscar otra habitación, reasignar al huésped y actualizar el sistema con los nuevos detalles con un mínimo de clics

Medida de la respuesta

Los clics promedio para completar de actividad deben ser máximo 5

3.3.4. Seguridad

ID y descripción corta QAS-06 Huésped selecciona una habitación y confirma la reserva

Escenario

Un huésped reserva una habitación.

Atributo

Seguridad

Preocupación del atributo

Integridad de transacciones.

Refinamiento del escenario

Fuente del estímulo

Huésped

Estímulo

Confirmación de la reserva con pago.

Ambiente

Operación con alta concurrencia, con una media de 10,000 solicitudes simultáneas

Artefacto

Módulo de reservas y pagos.

Respuesta

El sistema confirma una sola vez y asegura la transacción.

Medida de la respuesta

Incidentes de doble cobro = 0

ID y descripción corta QAS-17 Recepcionista realiza el cobro al huésped terminada su estancia

Escenario

El recepcionista realiza un cargo de consumos al finalizar la estancia.

Atributo

Seguridad

Preocupación del atributo

Integridad de transacciones.

Refinamiento del escenario

Fuente del estímulo

Recepción

Estímulo

Solicitud de pago final.

Ambiente

Operación con carga normal, con una media de 1000 solicitudes simultáneas

Artefacto

Operación con carga normal, con una media de 1000 solicitudes simultáneas

Respuesta

Registro único del cobro.

Medida de la respuesta

100% de consistencia en la transacción.

ID y descripción corta QAS-27 Administrador define precios diarios, temporadas altas y promociones.

Escenario

El administrador cambia tarifas y promociones.

Atributo

Seguridad

Preocupación del atributo

Autenticación y autorización.

Refinamiento del escenario

Fuente del estímulo

Administración

Estímulo

Modificación de tarifas.

Ambiente

Sesión autenticada.

Artefacto

Módulo de catálogo de precios.

Respuesta

Solo usuarios autorizados pueden modificar precios.

Medida de la respuesta

Acceso no autorizado = 0.

ID y descripción corta QAS-32 Un auditor busca reservas canceladas poco después de su creación

Escenario

Un auditor valida intentos sospechosos de cancelación.

Atributo

Seguridad

Preocupación del atributo

Trazabilidad de operaciones.

Refinamiento del escenario

Fuente del estímulo

Auditoría

Estímulo

Consulta de cancelaciones recientes.

Ambiente

Carga de auditoría.

Artefacto

Log de operaciones.

Respuesta

Mostrar todas las cancelaciones con marca de tiempo y usuario.

Medida de la respuesta

100% de transacciones trazables.

ID y descripción corta QAS-33 Un auditor rastrea cambios en el precio de una reserva después de confirmada.

Escenario

Auditor revisa modificaciones de precios post-confirmación.

Atributo

Seguridad

Preocupación del atributo

Integridad de precios.

Refinamiento del escenario

Fuente del estímulo

Auditoría

Estímulo

Solicitud de historial de cambios.

Ambiente

Operación con carga normal, con una media de 1000 solicitudes simultáneas

Artefacto

Registro de precios.

Respuesta

Mostrar cada modificación con usuario y hora

Medida de la respuesta

100% de cambios registrados

ID y descripción corta QAS-35 El auditor sigue reembolsos y descuentos aplicados, asegurando que estén justificados.

Escenario

Un auditor valida descuentos y devoluciones.

Atributo

Seguridad

Preocupación del atributo

Autenticidad y justificación de descuentos.

Refinamiento del escenario

Fuente del estímulo

Auditoría

Estímulo

Solicitud de reporte de reembolsos/descuentos.

Ambiente

Operación con carga normal, con media de 1000 solicitudes simultáneas

Artefacto

Subsistema de pagos.

Respuesta

Registro completo de cada descuento con justificación.

Medida de la respuesta

100% de descuentos con registro válido.

ID y descripción corta QAS-37 El auditor genera un reporte para verificar que los pagos en línea se hayan procesado correctamente.

Escenario

Auditor valida pagos electrónicos.

Atributo

Seguridad

Preocupación del atributo

Disponibilidad e integridad de los registros de pago.

Refinamiento del escenario

Fuente del estímulo

Auditoría

Estímulo

Solicitud de reporte de conciliación.

Ambiente

Operación con carga normal, con una media de 1000 solicitudes simultáneas

Artefacto

Pasarela de pagos.

Respuesta

Generación de reporte con estatus de cada pago.

Medida de la respuesta

100% de pagos procesados verificados

ID y descripción corta QAS-40 El auditor puede ver un registro de cada inicio de sesión y la actividad del personal.

Escenario

El auditor revisa accesos al sistema.

Atributo

Seguridad

Preocupación del atributo

Autenticidad y trazabilidad de usuarios.

Refinamiento del escenario

Fuente del estímulo

Auditoría

Estímulo

Solicitud de logins del personal.

Ambiente

Operación con carga normal, con una media de 1000 solicitudes simultáneas

Artefacto

Sistema de autenticación.

Respuesta

Lista completa de sesiones e interacciones.

Medida de la respuesta

100% de accesos registrados.

3.3.5. Confiabilidad

ID y descripción corta QA34 - El auditor compara ingresos de servicios adicionales con registros de venta.

Escenario

Conciliar ingresos por servicios adicionales

Atributo

Confiabilidad

Preocupación del atributo

Consistencia de datos.

Refinamiento del escenario

Fuente del estímulo

Auditoría

Estímulo

Solicitud de conciliación de registros de venta.

Ambiente

Operación con carga normal.

Artefacto

Subsistema de contabilidad

Respuesta

El sistema compara automáticamente los datos de ingresos con los registros de venta y genera un informe de discrepancias.

Medida de la respuesta

Menos del 0.5% de discrepancia entre los registros.

ID y descripción corta QA36 - El auditor sigue reembolsos y descuentos aplicados, asegurando que estén justificados.

Escenario

Auditor revisa reembolsos y descuentos.

Atributo

Confiabilidad

Preocupación del atributo

Precisión de los resultados.

Refinamiento del escenario

Fuente del estímulo

Auditoría

Estímulo

Solicitud de reporte de reembolsos/descuentos.

Ambiente

Operación con carga normal, con media de 1000 solicitudes simultáneas.

Artefacto

Subsistema de pagos.

Respuesta

El sistema genera un reporte detallado que asocia cada descuento o reembolso con su justificación documentada.

Medida de la respuesta

100% de los descuentos y reembolsos en el reporte tienen un registro válido de justificación.

ID y descripción corta QA39 - Genera un reporte para verificar que los pagos en línea se hayan procesado correctamente.

Escenario

Auditor valida pagos electrónicos.

Atributo

Confiabilidad

Preocupación del atributo

Veracidad de los datos.

Refinamiento del escenario

Fuente del estímulo

Auditoría

Estímulo

Solicitud de reporte de conciliación de pagos en línea.

Ambiente

Operación con carga normal, con una media de 1000 solicitudes simultáneas.

Artefacto

Pasarela de pagos.

Respuesta

El sistema concilia los pagos registrados en la base de datos interna con los de la pasarela de pagos

Medida de la respuesta

100% de los pagos procesados son verificados y coinciden con la pasarela de pagos.

ID y descripción corta QA41 - El auditor compara el estado de las habitaciones en el sistema con reportes físicos

Escenario

Auditor verifica el inventario.

Atributo

Confiabilidad

Preocupación del atributo

Consistencia de datos.

Refinamiento del escenario

Fuente del estímulo

Auditoría

Estímulo

Solicitud de un informe de estado de habitaciones.

Ambiente

Operación con carga baja.

Artefacto

Subsistema de gestión de habitaciones.

Respuesta

El sistema genera un informe detallado que puede ser comparado con el conteo físico, mostrando el estado de cada habitación (ocupada, limpia, fuera de servicio)

Medida de la respuesta

100% de los registros en el sistema concuerdan con los reportes físicos.

ID y descripción corta QA43 - El auditor compara tarifas y políticas entre hoteles de diferentes regiones

Escenario

Auditor valida uniformidad de precios

Atributo

Confiabilidad

Preocupación del atributo

Veracidad de los datos.

Refinamiento del escenario

Fuente del estímulo

Auditoría

Estímulo

Solicitud de un informe de precios y políticas por región.

Ambiente

Operación con carga baja.

Artefacto

Módulo de administración.

Respuesta

El sistema genera un reporte consolidado que lista los precios y las políticas de los hoteles, agrupados por región.

Medida de la respuesta

El reporte refleja con precisión los precios y políticas de todos los hoteles en cada región.

3.4. Restricciones y preocupaciones

3.4.1. Restricciones (Constraints)

Dentro de las restricciones del sistema podemos encontrarnos con las siguientes:

Identificador Descripción Origen

CON-1

El sistema de reservación no debe almacenar, procesar y transmitir directamente datos sensibles de tarjetas de crédito. Esta responsabilidad debe ser delegada completamente por una Pasarela de Pagos externa certificada.

Legal / Negocio

CON-2

El sistema debe cumplir con las regulaciones de protección de datos personales aplicables en las geografías donde opera la cadena hotelera.

Legal / Negocio

CON-3

Para cumplir con la trazabilidad y auditoría financiera, los accesos al sistema de eventos críticos (cobros, cancelaciones) deben ser almacenados en un almacén de datos append-only (solo escritura, sin modificación) para garantizar el no repudio.

Técnico

3.4.2. Concers (preocupaciones)

Las preocupaciones representan las inquietudes técnicas, operativas y de calidad que los interesados esperan que la arquitectura resuelva. Además, podemos encontrarnos que, cada actor cuenta con preocupaciones, las cuales deben ser implementadas, como lo pueden ser:

  • Huéspedes: desean rapidez, exactitud en los cobros y protección de su información personal.

  • Recepcionistas: necesitan una interfaz intuitiva, rápida y tolerante a errores.

  • Administradores: buscan disponibilidad continua, integridad de pagos y confiabilidad en los reportes.

  • Auditores: requieren trazabilidad completa de operaciones y datos verificables.

  • Equipo técnico y docente: se enfocan en la mantenibilidad, modularidad y alineación del diseño con los atributos de calidad definidos.

Con esto podemos decir que las preocupaciones principales son:

Identificador Descripción Objetivo

CRN-1

Garantizar que cada módulo pueda ser probado y desplegado a producción de forma autónoma, sin causar interrupciones en otros servicios.

Extensibilidad / Testabilidad

CRN-2

Hacer uso eficiente de recursos de cómputo y bases de datos optimizadas para mantener bajos costos operativos y de infraestructura.

Portabilidad

CRN-3

Implementar patrones de diseño que hagan de los componentes críticos altamente testeables de forma aislada.

Testabilidad

CRN-4

Estandarizar la experiencia del usuario en todos los módulos para reducir la curva de aprendizaje.

Usabilidad

CRN-5

Contar con un diseño modular, es decir, cliente-servidor y capas, que facilite el desarrollo de nuevas funcionalidades.

Extensibilidad / Mantenibilidad

CRN-6

No acumular deuda técnica que comprometa la mantenibilidad del sistema.

Mantenibilidad

4. Método de diseño

4.1. Método de diseño

El diseño arquitectónico del Sistema Hotelero se desarrolló siguiendo el método Attribute-Driven Design (ADD) complementado con el enfoque Component-Based Software Engineering (CBSE) descrito por Cheesman & Daniels. Este método garantiza que la arquitectura resultante no sea producto de decisiones arbitrarias, sino una respuesta racional, trazable y justificada a los impulsores arquitectónicos identificados (drivers), entre los cuales se incluyen los atributos de calidad priorizados —usabilidad, disponibilidad, seguridad y rendimiento—, además de las restricciones y preocupaciones del proyecto.

El propósito del método fue traducir los escenarios de calidad y casos de uso en una estructura arquitectónica modular, capaz de sostener las operaciones críticas del sistema, asegurar la mantenibilidad y facilitar la validación futura del diseño mediante vistas y diagramas coherentes.

4.1.1. Enfoque general del proceso ADD

El proceso ADD se basa en construir la arquitectura a partir de los atributos de calidad y no exclusivamente de las funcionalidades. El diseño se desarrolla en iteraciones donde cada ciclo busca satisfacer un conjunto de drivers arquitectónicos priorizados, refinando el modelo con nuevas decisiones estructurales o tácticas.

El procedimiento aplicado constó de las siguientes fases:

Identificación de drivers arquitectónicos: Se elaboró un backlog que incluía los Casos de Uso, los escenarios de atributos de calidad (QAS) y las restricciones técnicas. Los atributos priorizados fueron:

  • Usabilidad: facilidad de uso, simplicidad de interfaz y eficiencia operativa.

  • Disponibilidad: tolerancia a fallos y continuidad del servicio.

  • Seguridad: autenticación, integridad de pagos y trazabilidad.

  • Rendimiento: latencia reducida y optimización de consultas.

Selección de los drivers para la iteración inicial: En la primera iteación se atendieron los drivers usabilidad y disponibilidad, enfocados en la interacción con el usuario y la robustez operativa. Después, se atendieron los drivers de seguridad y rendimiento, para garantizar la operación confiable del sistema.

Descomposición del sistema en elementos lógicos: Se definió la arquitectura cliente-servidor en capas, separando responsabilidades de presentación, lógica de negocio y persistencia. Este estilo fue elegido por su alineación con los QAS y por ofrecer un marco modular y escalable.

Asignación de responsabilidades a componentes: Cada caso de uso fue analizado para identificar las operaciones de sistema requeridas, las clases participantes y las interfaces involucradas. Las responsabilidades fueron distribuidas jerárquicamente desde las interfaces de usuario hasta las entidades de datos.

Evaluación de suficiencia (“suficiente”): Cada iteración se cerró cuando las decisiones arquitectónicas satisfacían adecuadamente los escenarios de calidad sin introducir complejidad innecesaria. Esto permitió mantener un equilibrio entre funcionalidad y mantenibilidad.

4.1.2. Iteraciones del proceso ADD

Iteración 1: Usabilidad

Drivers atendidos:

QAS de usabilidad (simplicidad de interfaz, eficiencia operativa).

Concern de capacitación mínima del usuario.

Decisiones tomadas:

Se aplicó el patrón MVC (Model-View-Controller) en el cliente, dividiendo la presentación (UI), el control (Controller) y la comunicación (ClientService).

Las interfaces gráficas se diseñarían con flujos directos y mensajes claros, reduciendo la carga cognitiva del usuario.

Se crearían controladores especializados por caso de uso (ReservaController, PagoController, etc.), facilitando así la localización y mantenimiento del código.

Resultado: La arquitectura resultante mejora la experiencia del usuario final, permitiendo que el cliente, el personal de recepción y administración operen el sistema con una curva de aprendizaje mínima. La separación entre vista y lógica también incrementó la mantenibilidad y la capacidad de evolución del software.

Iteración 2: Disponibilidad y confiabilidad

Drivers atendidos:

QAS de disponibilidad (continuidad del servicio, recuperación ante fallos).

QAS de confiabilidad (consistencia de datos, precisión de resultados).

Decisiones tomadas:

Se establecería un manejo controlado de excepciones en todas las capas, permitiendo la recuperación ante errores sin comprometer la integridad de los datos.

Los Managers se consolidaron como capa de negocio, controlando la secuencia de operaciones y validarían los estados de las entidades antes de realizar transacciones.

Se implementó el patrón Service Layer, donde los servicios (*ServiceImp) encapsulan los flujos de negocio expuestos al cliente.

Resultado: La arquitectura asegura una disponibilidad estable mediante la separación de responsabilidades y una capa de control bien definida. La confiabilidad del sistema se ve reforzada por la validación de datos y la trazabilidad de las operaciones críticas.

Iteración 3: Seguridad y rendimiento

Drivers atendidos:

QAS de seguridad (autenticación, trazabilidad, integridad de pagos).

QAS de rendimiento (latencia y eficiencia de consultas).

Decisiones tomadas:

Se estableció el patrón cliente-servidor distribuido, separando la lógica de negocio de la interfaz gráfica.

Se definieron los servicios remotos (interfaces) (ILoginService, IReservaService, etc.) y sus implementaciones en el servidor, reduciendo la exposición de datos y mejorando el control de acceso.

Se diseñaría la clase ConexionDB bajo el patrón Singleton, asegurando una única conexión activa y mejorando así la eficiencia en la gestión de recursos.

Se adoptó el patrón DAO (Data Access Object) para encapsular la lógica de persistencia, minimizando el acoplamiento entre la lógica de negocio y la base de datos.

Resultado: El sistema alcanzó un nivel de seguridad controlada mediante autenticación y una capa de datos aislada, junto con rendimiento optimizado por la reutilización de conexiones y consultas específicas.

Iteración 4: Integración de reportes y trazabilidad

Drivers atendidos:

QAS de seguridad (trazabilidad de operaciones, integridad de registros).

QAS de disponibilidad (acceso consolidado a información histórica).

Decisiones tomadas:

Se agregó la clase ReporteManager con dependencias hacia ReservaDAO, PagoDAO y HabitacionDAO, integrando información de distintas fuentes.

Se definió el servicio IReporteService y su implementación (ReporteServiceImp) para permitir la generación remota de reportes por parte del administrador o auditor.

Se garantizó que los reportes se basaran en datos consistentes y verificables, fortaleciendo la integridad del sistema.

Resultado: El sistema logra visibilidad total sobre su operación, habilitando auditorías y revisiones de desempeño sin afectar la disponibilidad ni el rendimiento del sistema principal.

4.1.3. Enfoque CBSE (Cheesman & Daniels)

El método Component-Based Software Engineering (CBSE) se aplicó en paralelo al ADD para formalizar la especificación de componentes e interfaces. El proceso siguió tres fases:

Identificación: A partir de los casos de uso y del modelo de conceptos de negocio, se identificaron los componentes principales del dominio: Reserva, Habitación, Pago, Usuario y Reporte. Cada uno fue representado como un componente lógico con responsabilidades bien definidas.

Interacción: Se desarrollaron diagramas del sistema para refinar cómo los componentes colaboran entre sí. Por ejemplo, la operación “Registrar Reserva” implica la interacción entre ReservaServiceImp, ReservaManager, ReservaDAO y HabitacionDAO. Este análisis permitió definir las interfaces provistas y requeridas entre componentes.

Especificación: Las interfaces IReservaService, IPagoService, etc., representan las interfaces provistas del sistema, mientras que los DAO y Managers actúan como componentes requeridos dentro de la especificación.

El resultado del CBSE fue una arquitectura orientada a componentes reutilizables y sustituibles, con fronteras bien definidas y bajo acoplamiento entre capas.

4.1.4. Cierre del proceso

El método ADD garantizó que cada iteración atendiera drivers específicos, mientras que CBSE proporcionó la estructura técnica para documentar las decisiones tomadas y formalizar las interfaces entre componentes. Los criterios de “suficiente” se aplicaron cuando los escenarios de atributos de calidad fueron satisfechos sin comprometer simplicidad o mantenibilidad.

En conjunto, ambos métodos produjeron una arquitectura robusta, trazable y alineada con los impulsores arquitectónicos, permitiendo que cada vista del documento se derive lógicamente del proceso de diseño y no de decisiones improvisadas.

5. Arquitectura

5.1. Vista lógica

La vista lógica del Sistema Hotelero representa la organización estática del sistema y la distribución de responsabilidades funcionales a través de una arquitectura cliente-servidor en capas. Esta vista permite comprender cómo se estructura el software internamente, cómo se comunican sus componentes y cómo cada elemento contribuye a los atributos de calidad definidos en los escenarios arquitectónicos.

La estructura general está organizada en dos grandes nodos —Cliente y Servidor— cada uno dividido en subcapas que separan las responsabilidades de presentación, lógica de negocio y persistencia de datos. Este enfoque refleja el estilo arquitectónico en capas combinado con el patrón cliente-servidor, donde las dependencias fluyen de manera unidireccional, desde las interfaces gráficas hacia la base de datos, promoviendo la modularidad y la mantenibilidad.

5.1.1. Diagrama de Clases

Diagrama de Clases

Capa Cliente

En el extremo izquierdo del diagrama se encuentra la capa de presentación, compuesta por las clases LoginUI, ReservaUI, HabitacionUI, PagoUI y ReporteUI. Estas clases representan las ventanas o pantallas del sistema utilizadas por los diferentes actores (recepcionista, administrador y auditor). Cada interfaz de usuario es responsable de mostrar información y capturar entradas, actuando como punto de contacto directo con el usuario final.

Estas clases dependen de sus respectivos controladores (LoginController, ReservaController, HabitacionController, PagoController, ReporteController), que implementan el patrón Model-View-Controller (MVC) dentro del cliente. Los controladores gestionan la lógica de interacción y validaciones básicas, delegando la comunicación con el servidor a los objetos ClientService.

Las clases LoginClientService, ReservaClientService, HabitacionClientService, PagoClientService y ReporteClientService encapsulan las llamadas remotas al servidor. Estas clases dependen de las interfaces de servicio (ILoginService, IReservaService, IHabitacionService, IPagoService, IReporteService) mediante relaciones de dependencia UML << use >>. Este diseño asegura que el cliente permanezca desacoplado de la implementación concreta del servidor, permitiendo modificar la lógica del lado servidor sin afectar el código cliente.

Desde la perspectiva de los atributos de calidad, esta separación mejora la usabilidad, ya que las interfaces gráficas pueden evolucionar independientemente de la lógica interna, y favorece la seguridad, pues las operaciones críticas se ejecutan exclusivamente del lado servidor.

Capa Servidor

El servidor implementa las interfaces anteriores mediante clases concretas (LoginServiceImp, ReservaServiceImp, HabitacionServiceImp, PagoServiceImp y ReporteServiceImp) que realizan las interfaces definidas (<< realize >>). Estas implementaciones representan la lógica de aplicación, coordinando la ejecución de operaciones complejas y validando las reglas de negocio.

Cada servicio mantiene una dependencia hacia su correspondiente Manager, como ReservaManager, HabitacionManager, PagoManager, LoginManager y ReporteManager. Los managers encapsulan la lógica de negocio específica de cada subsistema:

  • ReservaManager gestiona la asignación y modificación de reservas.

  • HabitacionManager controla disponibilidad y mantenimiento.

  • PagoManager administra las transacciones económicas.

  • LoginManager verifica credenciales y controla accesos.

  • ReporteManager integra datos de distintos DAO para generar informes de auditoría y desempeño.

Esta capa media cumple un papel esencial en la confiabilidad y consistencia del sistema, ya que asegura que todas las operaciones sigan un flujo uniforme.

Capa de base de datos

La capa de acceso a datos está conformada por las clases ReservaDAO, HabitacionDAO, PagoDAO, ReporteDAO y LoginDAO (o UsuarioDAO), todas asociadas a la clase ConexionDB, que representa el componente de conexión a la base de datos. Cada DAO es responsable de las operaciones CRUD sobre una entidad específica (Reserva, Habitacion, Pago, Reporte, Usuario).

Las asociaciones entre DAO y POJOs (Reserva, Habitacion, Pago, Reporte, Usuario) muestran una relación de uno a muchos, donde un DAO puede gestionar múltiples instancias de su entidad correspondiente. La clase ConexionDB se modela como una asociación compartida (1 a 1) para representar una conexión única o gestionada mediante un patrón Singleton, lo cual contribuye directamente a la eficiencia y rendimiento del sistema al evitar conexiones redundantes.

Justificación del estilo arquitéctonico

El sistema adopta el estilo arquitectónico en capas cliente-servidor, que proporciona una separación clara entre responsabilidades: presentación, lógica de negocio, servicios y persistencia. Esta estructura favorece la modularidad, la escalabilidad y la facilidad de mantenimiento, atributos esenciales en sistemas transaccionales como los de gestión hotelera.

  • Usabilidad: las capas de presentación son independientes, permitiendo rediseñar interfaces sin modificar la lógica interna.

  • Disponibilidad: la separación entre cliente y servidor facilita el despliegue en diferentes máquinas, permitiendo recuperación ante fallos y operación continua.

  • Seguridad: el control de acceso y autenticación se centraliza en los servicios del servidor, minimizando riesgos en el cliente.

  • Rendimiento: la conexión única a la base de datos y la delegación de procesamiento al servidor optimizan el uso de recursos.

  • Confiabilidad: las operaciones se canalizan a través de managers que garantizan integridad y consistencia en las transacciones.

5.1.2. Diagrama de Componentes

Diagrama de Componentes

5.1.3. Diagrama de Objetos

Diagrama de Objetos

5.2. Modelo de conceptos de negocio

Diagrama de Clases del negocio

5.3. Vista de Proceso

Aquí se abordan aspectos dinámicos de la arquitectura, y en cómo se sincronizan los datos críticos y cómo se distribuyen los procesos entre el cliente y el servidor para cumplir con los atributos de calidad de Disponibilidad (QAS-03), Rendimiento (QAS-05) y Seguridad/Integridad (QAS-06).

5.3.1. Diagrama de Secuencia de Flujo Crítico: Realizar Reserva

Diagrama de Secuencia UML
Análisis del Flujo Crítico: Realizar Reserva

El diagrama de secuencia presentado detalla el flujo de "Realizar Reserva" (CU03). Este proceso ha sido seleccionado como arquitectónicamente significativo porque es el punto donde convergen los requisitos más estrictos de integridad de datos ("tasa cero de dobles reservas" ) y la integración con sistemas externos (Pasarela de Pagos).

Modelo de Interacción y Comunicación

La comunicación inicia en la capa Cliente, donde el ReservaController captura la intención del usuario. Siguiendo el patrón de desacoplamiento definido en la vista lógica, el controlador no ejecuta lógica de negocio, sino que delega la llamada a la interfaz IConsultarHabitacion. La comunicación entre la capa Cliente y la capa Servidor se realiza de forma síncrona para operaciones transaccionales críticas; el usuario debe esperar la confirmación inmediata de que su habitación ha sido asegurada.

  1. Inicio de Transacción: El IConsultarHabitacion obtiene la instancia única de conexionDB (Singleton), garantizando un punto centralizado de acceso a la base de datos para optimizar recursos (QAS-11). Se inicia un bloque transaccional con propiedades ACID (Atomicidad, Consistencia, Aislamiento, Durabilidad).

Consistencia y Manejo de Fallos

La política de consistencia aplicada es fuerte. El sistema no puede permitirse consistencia eventual en la asignación de habitaciones.

  1. Integración con Pasarela de Pagos: La llamada a la PasarelaPago es una operación externa y síncrona.

  2. Atomicidad (Rollback): Si la pasarela de pagos rechaza la transacción o si ocurre un error de conexión (QAS-05), se captura la excepción y ejecuta un rollback completo en la base de datos.

Satisfacción de Atributos de Calidad

Este diseño de proceso satisface los impulsores arquitectónicos clave:

  • Disponibilidad: El uso de ClientService y el manejo de excepciones en los Managers aseguran que un fallo en la pasarela de pago no tumbe el servicio, sino que retorne un mensaje de error controlado al usuario.

  • Seguridad (Trazabilidad): Como parte de la transacción, el ReservaManager invoca al ReporteManager para registrar el evento en el log de auditoría inmutable (CON-3), garantizando que cada intento de reserva, exitoso o fallido, quede documentado para análisis posterior (QAS-32).

5.3.2. Diagrama de Secuencia de Flujo Crítico: Registrar Check-In

Diagrama de Secuencia UML
Análisis del Flujo Crítico: Registrar Check-In

El diagrama de secuencia presentado detalla el flujo de "Registrar Check-In". Este proceso ha sido seleccionado como arquitectónicamente significativo porque representa la materialización del servicio, donde convergen la actualización de estado del inventario (Habitaciones), la validación financiera y la persistencia de la estancia del cliente.

Modelo de Interacción y Comunicación

La comunicación inicia en la capa de Presentación (GUI), donde el CheckInController captura la interacción del Recepcionista. Siguiendo el patrón de desacoplamiento, el controlador orquesta el flujo delegando responsabilidades a interfaces especializadas (IConsultarReserva, IActualizarHabitacion, IPagoConTarjeta, ICheckIn) en lugar de ejecutar la lógica directamente.

La comunicación entre los componentes es estrictamente síncrona, ya que el proceso ocurre en tiempo real frente al cliente (Huésped), requiriendo confirmación inmediata de cada paso (búsqueda, pago, asignación).

Consistencia y Manejo de Fallos

El diseño prioriza la robustez y la integridad operativa a través de mecanismos explícitos de control de errores:

  1. Gestión de Conexiones y Excepciones: Se observa un patrón repetitivo de manejo de fallos mediante bloques break y try-catch implícitos. Si ocurre una Exception al intentar conectar con la base de datos (ya sea al consultar la reserva, actualizar la habitación o registrar el pago), el sistema captura el error, muestra un mensaje amigable ("Error en la conexión…​ intentarlo más tarde") y detiene el flujo crítico para evitar estados inconsistentes.

  2. Lógica Condicional de Negocio: El flujo maneja la variabilidad del negocio mediante bloques alt. Por ejemplo, el sistema evalúa si la reserva tiene prepago == false. Si es así, fuerza la validación de datos de tarjeta y la ejecución del cobro a través de IPagoConTarjeta antes de permitir la finalización del Check-In.

  3. Atomicidad Lógica: El cambio de estado de la habitación a "Ocupada" (IActualizarHabitacion) y la inserción del registro de check-in (ICheckIn) ocurren secuencialmente. El diseño asegura que no se genere un código de check-in si los pasos previos (pago o actualización de habitación) fallan.

Satisfacción de Atributos de Calidad

Este diseño de proceso satisface los impulsores arquitectónicos clave:

  • Disponibilidad y Recuperabilidad: El uso de bucles (loop) y bloques de ruptura (break) ante fallos de conexión demuestra una táctica de defensa para mantener la interfaz receptiva incluso cuando la capa de datos presenta intermitencias, evitando el colapso total de la aplicación.

  • Usabilidad: El sistema provee retroalimentación constante al Recepcionista en cada punto de decisión (ej. "Reserva no encontrada", "Error de conexión", "Check-in registrado exitosamente"), facilitando la operación bajo presión.

  • Modificabilidad: La separación de preocupaciones en interfaces distintas (IConsultarReserva contra IPagoConTarjeta) permite cambiar la lógica de pagos o de consultas sin afectar el flujo principal del controlador.

5.4. Vista de Implementación

5.4.1. Diagramas de especificación de componentes

AdministradorMgt
Diagrama de Componentes
AuditorMgt
Diagrama de Componentes
HotelMgt
Diagrama de Componentes
HuéspedMgt
Diagrama de Componentes
PagoMgt
Diagrama de Componentes
RecepcionistaMgt
Diagrama de Componentes
Servicio de acceso al sistema
Diagrama de Componentes
Servicio de acceso al sistema (interacciones)
Diagrama de Componentes
Servicio de auditoría
Diagrama de Componentes
Servicio de auditoría (interacciones)
Diagrama de Componentes
Servicio de configuración
Diagrama de Componentes
Servicio de configuración (interacciones)
Diagrama de Componentes
Servicio de estancia
Diagrama de Componentes
Servicio de estancia (interacciones)
Diagrama de Componentes
Servicio de inventario
Diagrama de Componentes
Servicio de inventario (interacciones)
Diagrama de Componentes
Servicio de pago
Diagrama de Componentes
Servicio de pago (interacciones)
Diagrama de Componentes
Servicio de reservas
Diagrama de Componentes
Servicio de reservas (interacciones)
Diagrama de Componentes

5.4.2. Diagramas de especificación de interfaces

Interfaz de Inventario
Diagrama de Especificación de interfaces de Interfaz Inventario
Diagrama de Especificación de interfaces de Interfaz Inventario
Diagrama de Especificación de interfaces de Interfaz Inventario
Diagrama de Especificación de interfaces de Interfaz Inventario
Diagrama de Especificación de interfaces de Interfaz Inventario
Diagrama de Especificación de interfaces de Interfaz Inventario
Diagrama de Especificación de interfaces de Interfaz Inventario
Diagrama de Especificación de interfaces de Interfaz Inventario
Diagrama de Especificación de interfaces de Interfaz Inventario
Diagrama de Especificación de interfaces de Interfaz Inventario
Diagrama de Especificación de interfaces de Interfaz Inventario

Precondiciones:

Las fechas deben ser válidas (fechaInicio ≤ fechaFin).

La habitación debe existir en el registro del sistema.

Postcondiciones:

Si se actualiza el estado, este cambio se refleja en la base de datos.

Se guarda dentro de la base de datos los cambios respecto a habitaciones.

Las consultas retornan listas no nulas (pueden ser vacías si no hay resultados).

Interfaz de Acceso al Sistema
Diagrama de Especificación de interfaces de Interfaz Acceso al sistema
Diagrama de Especificación de interfaces de Interfaz acceso al sistema
Diagrama de Especificación de interfaces de Interfaz acceso al sistema
Diagrama de Especificación de interfaces de Interfaz acceso al sistema
Diagrama de Especificación de interfaces de Interfaz acceso al sistema
Diagrama de Especificación de interfaces de Interfaz acceso al sistema
Diagrama de Especificación de interfaces de Interfaz acceso al sistema
Diagrama de Especificación de interfaces de Interfaz acceso al sistema
Diagrama de Especificación de interfaces de Interfaz acceso al sistema
Diagrama de Especificación de interfaces de Interfaz acceso al sistema

Precondiciones:

El nombre de usuario y contraseña no deben ser nulos ni vacíos.

El sistema debe estar conectado a la base de datos (ConexionDB activa).

Postcondiciones:

Si las credenciales son válidas, retorna true y carga el objeto Usuario asociado.

Si las credenciales son incorrectas, retorna false sin alterar el estado del sistema.

El sistema guarda los cambios dentro de la base de datos referentes a usuarios nuevos, eliminados o actualizados.

Interfaz de Pago
Diagrama de Especificación de interfaces de Interfaz Pago

Precondiciones:

El usuario debe tener una reserva confirmada.

Los datos de pago deben ser válidos (método, monto, referencia).

Postcondiciones:

Si el pago se procesa correctamente, se genera un registro en la base de datos y se actualiza el estado de la reserva.

Si el pago falla, no se generan registros ni cambios de estado.

Interfaz de Auditoría
Diagrama de Especificación de interfaces de Interfaz Auditoria
Diagrama de Especificación de interfaces de Interfaz Auditoria
Diagrama de Especificación de interfaces de Interfaz Auditoria

Precondiciones:

El usuario debe acceder al sistema con un rol de Auditor.

Las fechas ingresadas deben ser válidas y pertenecer a un rango cronológico coherente.

Postcondiciones:

El sistema muestra los registros solicitados en función de los filtros aplicados.

Interfaz de Configuración
Diagrama de Especificación de interfaces de Interfaz Configuracion
Diagrama de Especificación de interfaces de Interfaz Configuracion
Diagrama de Especificación de interfaces de Interfaz Configuracion
Diagrama de Especificación de interfaces de Interfaz Configuracion
Diagrama de Especificación de interfaces de Interfaz Configuracion
Diagrama de Especificación de interfaces de Interfaz Configuracion
Diagrama de Especificación de interfaces de Interfaz Configuracion
Diagrama de Especificación de interfaces de Interfaz Configuracion
Diagrama de Especificación de interfaces de Interfaz Configuracion

Precondiciones:

El usuario solicitante debe tener rol de administrador.

Las fechas ingresadas deben ser válidas y pertenecer a un rango cronológico coherente.

Postcondiciones:

El sistema registra, actualiza o elimina aspectos de la configuración del sistema dentro de la base de datos.

Los datos añadidos (como descuentos) se guardan o actualizan en la tabla de historial (ReporteDAO).

Interfaz de Reserva
Diagrama de Especificación de interfaces de Interfaz Reserva
Diagrama de Especificación de interfaces de Interfaz Reserva
Diagrama de Especificación de interfaces de Interfaz Reserva
Diagrama de Especificación de interfaces de Interfaz Reserva
Diagrama de Especificación de interfaces de Interfaz Reserva
Diagrama de Especificación de interfaces de Interfaz Reserva
Diagrama de Especificación de interfaces de Interfaz Reserva

Precondiciones:

La habitación debe estar disponible en las fechas solicitadas.

El usuario debe estar autenticado en el sistema.

Postcondiciones:

Si la reserva es válida, se almacena en la base de datos y se actualiza el estado de la habitación.

Si se cancela, la habitación vuelve a estado “disponible” y la reserva pasa a estado “cancelada”.

5.4.3. Interacción de componente

Servicio de Acceso al Sistema
Diagrama de Comunicación Servicio De Acceso Al Sistema Dar De Baja Administrador
Diagrama de Comunicación Servicio De Acceso Al Sistema Dar De Baja Auditor
Diagrama de Comunicación Servicio Servicio De Acceso Al Sistema Dar De Baja Huesped
Diagrama de Comunicación Servicio De Acceso Al Sistema Dar De Baja Recepcionista
Diagrama de Comunicación Servicio De Acceso Al Sistema Iniciar Sesion
Diagrama de Comunicación Servicio De Acceso Al Sistema Registrar Administrador
Diagrama de Comunicación Servicio De Acceso Al Sistema Registrar Auditor
Diagrama de Comunicación Servicio De Acceso Al Sistema Registrar Huesped
Diagrama de Comunicación Servicio De Acceso Al Sistema Registrar Recepcionista
Servicio de Auditoría
Diagrama de Comunicación Servicio De Auditoría Consultar Inicio de Sesion
Diagrama de Comunicación Servicio De Auditoría Consultar Peticiones
Diagrama de Comunicación Servicio De Auditoría Consultar Reportes
Servicio de Configuración
Diagrama de Comunicación Servicio De Configuracion Actualizar Descuento
Diagrama de Comunicación Servicio De Configuracion Actualizar Politica
Diagrama de Comunicación Servicio De Configuracion Actualizar Precio
Diagrama de Comunicación Servicio De Configuracion Consultar Información
Diagrama de Comunicación Servicio De Configuracion Eliminar Politica
Diagrama de Comunicación Servicio De Configuracion Eliminar Descuento
Diagrama de Comunicación Servicio De Configuracion Registrar Descuento
Diagrama de Comunicación Servicio De Configuracion Registrar Politica
Diagrama de Comunicación Servicio De Configuracion Registrar Precio
Servicio de Estancia
Diagrama de Comunicación Servicio De Estancia Agregar Servicio Extra
Diagrama de Comunicación Servicio De Estancia Check In
Diagrama de Comunicación Servicio De Estancia Check Out
Servicio de Inventario
Diagrama de Comunicación Servicio De Inventario Actualizar Habitacion
Diagrama de Comunicación Servicio De Inventario Actualizar Hotel
Diagrama de Comunicación Servicio De Inventario Actualizar Tipo Habitacion
Diagrama de Comunicación Servicio De Inventario Alta Habitacion
Diagrama de Comunicación Servicio De Inventario Alta Servicio De Hotel
Diagrama de Comunicación Servicio De Inventario Baja Habitacion
Diagrama de Comunicación Servicio De Inventario Consultar Habitacion
Diagrama de Comunicación Servicio De Inventario Consultar Informacion De Hotel
Diagrama de Comunicación Servicio De Inventario Eliminar Tipo De Habitacion
Diagrama de Comunicación Servicio De Inventario Registrar Hotel
Diagrama de Comunicación Servicio De Inventario Registrar Tipo De Habitacion
Servicio de Pago
Diagrama de Comunicación Servicio De Pago Pago con Tarjeta
Servicio de Reservas
Diagrama de Comunicación Servicio De Reservas Cancelar Reserva
Diagrama de Comunicación Servicio De Reservas Consultar Disponibilidad
Diagrama de Comunicación Servicio De Reservas Consultar Reserva
Diagrama de Comunicación Servicio De Reservas Registrar Reserva

5.4.4. Vista de Despliegue

Diagrama de Despliegue

5.4.5. Estructura y Topología de Despliegue

La infraestructura se organiza en tres niveles físicos principales, separados por fronteras de red (Firewalls y VLANs) para garantizar la seguridad y el rendimiento. Esta separación permite una administración independiente de los recursos y facilita el escalado granular.

  1. Nivel de Cliente (Frontend): Representado por los dispositivos de los usuarios finales (Huéspedes y Personal). En este nivel residen los artefactos de presentación: la Aplicación Móvil y la Aplicación Web. Estos clientes son "ligeros" y no contienen lógica de negocio compleja; su función principal es la renderización de la interfaz de usuario y la comunicación segura mediante el protocolo HTTPS con el servidor de aplicaciones.

  2. Nivel de Aplicación (Backend Server): Este es el núcleo de procesamiento del sistema, donde reside la lógica de negocio. Se ha optado por un cluster de Servidores de Aplicación gestionado mediante una plataforma de orquestación de contenedores (como Kubernetes).

    • API Gateway / Balanceador de Carga: Actúa como el único punto de entrada (Entrypoint) al sistema desde el exterior. Su función es desacoplar a los clientes de la ubicación física de los servicios, gestionar la terminación SSL (descifrado HTTPS), aplicar límites de tasa y distribuir el tráfico entrante entre los nodos disponibles para evitar cuellos de botella.

    • Servicios de Negocio: Los componentes lógicos definidos en la vista anterior (Reservas, Inventario, Cobro) se despliegan aquí como unidades de ejecución independientes (Deployment Units o Contenedores). Esta separación permite que cada servicio escale vertical u horizontalmente según su demanda específica. Por ejemplo, el Servicio de Reservas puede replicarse en múltiples nodos para manejar picos de tráfico estacionales sin consumir los recursos asignados al Servicio de Configuración.

  3. Nivel de Datos (Persistencia): Para garantizar la integridad y el rendimiento, la capa de datos se ha segregado físicamente en un cluster de base de datos dedicado.

    • BD Principal (Transaccional): Aloja los datos operativos críticos (Reservas, Inventario) en un RDBMS configurado en modo de alta disponibilidad (Master-Replica), garantizando la consistencia ACID requerida por las transacciones de negocio.

    • BD de Auditoría: Cumpliendo con la restricción CON-4, se despliega una instancia de base de datos separada, optimizada para operaciones de escritura secuencial. Esto asegura la inmutabilidad y la trazabilidad forense de todos los registros de seguridad y transacciones financieras, aislándolos de la carga operativa diaria.

    • BD de Configuración: Almacena reglas de negocio y tarifas. Al estar segregada, se puede optimizar con estrategias de caché agresivas para lecturas frecuentes y baja latencia.

5.4.6. Justificación del Estilo Arquitectónico y Satisfacción de QAS

La elección de esta topología de despliegue distribuida no es accidental, sino que responde directamente a los impulsores arquitectónicos y escenarios de atributos de calidad (QAS) del proyecto:

  • Escalabilidad (Soporte a 5,000 Hoteles): La separación física del nivel de aplicación del nivel de datos permite escalar los recursos de cómputo independientemente del almacenamiento. El uso de un Balanceador de Carga frente a los servicios permite añadir nuevos nodos de procesamiento de forma transparente al usuario, gestionando el crecimiento masivo proyectado en la visión del sistema sin interrupciones.

  • Rendimiento (Baja Latencia): La comunicación interna entre los servicios dentro del Cluster de Aplicación se optimiza mediante redes locales de alta velocidad y protocolos ligeros, minimizando la latencia de red en las transacciones complejas como la generación atómica de reserva. Además, la segregación de la BD de Configuración reduce drásticamente la carga de lectura sobre la base de datos transaccional principal, liberando recursos para las operaciones de escritura críticas.

  • Confiabilidad y Disponibilidad: La arquitectura elimina los puntos únicos de fallo mediante redundancia en todos los niveles. Si el Servicio de Auditoría experimenta una latencia alta o una caída, la separación física de su base de datos evita que esto bloquee las operaciones de la BD Principal. El sistema puede seguir procesando reservas en un modo degradado o poniendo en cola los logs asíncronamente, cumpliendo así con los objetivos de continuidad operativa.

  • Seguridad (Integridad y PCI-DSS): El despliegue aísla el Servicio de Cobro dentro de la red interna del servidor, sin acceso público directo. La comunicación con la Pasarela de Pagos externa se realiza estrictamente desde este punto seguro, asegurando que los datos sensibles de las tarjetas nunca toquen el nivel de cliente ni sean almacenados en logs intermedios, facilitando el cumplimiento de la normativa PCI-DSS y protegiendo la integridad financiera del negocio.

En conclusión, este mapeo de despliegue proporciona la infraestructura física necesaria para soportar la lógica distribuida del SRC, garantizando que la atomicidad lógica diseñada en los componentes se respalde con una robustez física en el servidor.

6. Registro de decisiones arquitectónicas

7. Aspectos Transversales (Cross-Cutting Concerns)

En el diseño del Sistema Hotelero, se han identificado tres preocupaciones transversales críticas que deben manejarse de manera uniforme para garantizar la integridad, seguridad y operabilidad del sistema: Seguridad y Auditoría, Gestión de Transacciones y Ma

7.1. Seguridad y Auditoría (Trazabilidad)

La seguridad y la trazabilidad son impulsores arquitectónicos primarios (QAS-32, QAS-33, QAS-40 y la restricción CON-3). Dado que el sistema maneja información sensible de huéspedes y operaciones financieras, la seguridad no se trata como un módulo aislado, sino como una capa de protección que envuelve todas las operaciones de negocio.

7.1.1. Estrategia y Tácticas

Para satisfacer estos requisitos, se implementa una estrategia de "Defensa en Profundidad" y "Logging Centralizado":

  1. Autenticación y Control de Acceso (Nivel Servicio): Aunque existe un ServicioDeAccesoAlSistema y un LoginManager, la validación de permisos se aplica transversalmente. Cada método expuesto en la capa de Servicios (por ejemplo, IReservaService, IConfiguracionService) actúa como una puerta de entrada (Facade) que verifica que la sesión del usuario (Recepcionista, Administrador o Auditor) sea válida y tenga los privilegios necesarios antes de delegar la llamada al Manager correspondiente. Esto evita que accesos no autorizados lleguen a la lógica de negocio.

  2. Auditoría de Eventos Críticos (Append-Only): Para cumplir con CON-3, se utiliza un mecanismo de intercepción en la capa de Managers. Operaciones críticas como cancelarReserva, realizarCobro o ajustarOverbooking disparan automáticamente un evento de registro hacia el componente ReporteManager.

    • Implementación: Se utiliza el patrón Observer o llamadas directas al ReporteDAO dentro del bloque transaccional de la operación. Esto asegura que si la operación de negocio tiene éxito, el registro de auditoría se persista obligatoriamente. Si la auditoría falla, la operación se revierte, garantizando la integridad de la trazabilidad.

7.2. Gestión de Transacciones (Atomicidad)

La visión del sistema establece como prioridad "cero incidentes de dobles reservas o dobles cobros". Esto implica que la gestión de transacciones es un aspecto transversal vital que afecta a los módulos de Reservas, Pagos y Habitaciones simultáneamente.

7.2.1. Estrategia y Tácticas

La estrategia se basa en el principio ACID (Atomicidad, Consistencia, Aislamiento y Durabilidad), gestionado explícitamente en la Capa de Negocio (Managers):

  1. Delimitación de la Transacción (Unit of Work): La responsabilidad de iniciar y finalizar transacciones recae en los Managers (ReservaManager, PagoManager), no en los DAOs. Un caso de uso como "Realizar Reserva" (CU03) implica múltiples escrituras: insertar el cliente, crear el registro de reserva y actualizar el estado de la habitación.

    • Táctica: El Manager abre una transacción a través de la clase ConexionDB (Patrón Singleton), ejecuta las operaciones secuenciales llamando a ReservaDAO y HabitacionDAO, y finalmente realiza el Commit.

  2. Manejo de Fallos y Rollback: Si ocurre un error en cualquier punto (por ejemplo, la pasarela de pagos rechaza la tarjeta después de haber bloqueado la habitación), el sistema captura la excepción y ejecuta un Rollback completo. Esto garantiza que el sistema nunca quede en un estado inconsistente.

7.3. Manejo de Excepciones y Observabilidad

Para garantizar la Disponibilidad y la Usabilidad (CRN-4, CRN-6), el sistema no puede permitirse fallos silenciosos o mensajes de error crípticos (SQL Errors) mostrados al usuario final. El manejo de excepciones atraviesa desde la base de datos hasta la interfaz de usuario.

7.3.1. Estrategia y Tácticas

Se utiliza una estrategia de "Propagación y Enmascaramiento":

  1. Captura y Traducción (Capa DAO a Manager): Los DAOs capturan excepciones técnicas de bajo nivel. Estas se envuelven y se relanzan como excepciones de dominio personalizadas (ej. ReservaException, DatabaseConnectionException). Esto desacopla la lógica de negocio de la tecnología de persistencia específica.

  2. Manejo y Recuperación (Capa Service/Controller): En la capa superior (*Controller y *UI), se implementan bloques globales de captura (try-catch) que interceptan estas excepciones de dominio.

    • Táctica: Dependiendo del tipo de error, el sistema decide si puede recuperarse o si debe informar al usuario. Si es un error irrecuperable, se muestra un mensaje amigable y se registra el Stack Trace técnico en un log interno para el equipo de desarrollo, cumpliendo con la mantenibilidad.

8. Trazabilidad

Driver (ID y Tipo) Decisión de Diseño Artefactos Afectados Estado

QAS-Usabilidad (QAS-01, QAS-04, QAS-12, QAS-14, QAS-16)

Tipo: Atributo de Calidad

Patrón Model-View-Controller (MVC) en Cliente

Controladores especializados por caso de uso.

Vista Lógica (5.1): Diagrama de Clases.

Elementos: Clases *UI (Ej. LoginUI), Clases *Controller (Ej. LoginController)

Cumple

QAS-Disponibilidad (QAS-03, QAS-05, QAS-13, QAS-21)

Tipo: Atributo de Calidad

Estilo Cliente-Servidor en Capas

Manejo controlado de excepciones

Patrón Service Layer

Vista Lógica (5.1): Diagrama de Clases (Separación Cliente/Servidor).

Elementos: Clases *ServiceImp.

Vista de Implementación (5.4): Diagramas de Componentes.

Cumple

QAS-Rendimiento (QAS-11, QAS-31, QAS-38, QAS-42)

Tipo: Atributo de Calidad

Patrón Singleton para ConexionDB (reducir conexiones).

Patrón Data Access Object (DAO) (optimizar consultas)

Vista Lógica (5.1): Diagrama de Clases.

Elementos: Clases *DAO (Ej. ReservaDAO), Clase ConexionDB

Cumple

QAS-Seguridad (Integridad) (QAS-06, QAS-17)

Tipo: Atributo de Calidad

Capa de Managers (Lógica de negocio centralizada).

Delegación a sistema externo (Pasarela de Pagos)

Vista Lógica (5.1) : Clases *Manager (Ej. PagoManager).

Vista de Contexto (7) : DFD Nivel 0/1 (Actor 'Sistema de pago').

Cumple

QAS-Seguridad (Trazabilidad) (QAS-32, QAS-33, QAS-40)

Tipo: Atributo de Calidad

Integración de reportes (Clase ReporteManager).

Patrón DAO para persistencia de auditoría.

Vista Lógica (5.1) : Clases ReporteManager, ReporteDAO.

Vista de Implementación (5.4) : Componente ServicioDeAuditoria , Interfaces de Auditoría (Ej. IConsultarReporte)

Cumple

CON-1

Tipo: Restricción

Delegación a Actor Externo (Pasarela de Pagos)

Vista de Contexto (7) : DFD Nivel 0/1.

Vista de Implementación (5.1.3): Diagrama de Objetos (Objeto pasarela_pago).

Casos de Uso (2.3) : Actor 'Sistema de pago'

Cumple

CON-3

Tipo: Restricción

Persistencia de "solo escritura" (append-only) para auditoría.

Vista Lógica (5.1) : Clase ReporteDAO.

Vista de Implementación (5.4) : Componente ServicioDeAuditoria.

Cumple

CRN-1, CRN-3, CRN-5, CRN-6 (Mantenibilidad, Testabilidad, Extensibilidad)

Tipo: Preocupación

Estilo Arquitectónico en Capas Cliente-Servidor.

Patrón DAO y Patrón Service Layer (para desacoplamiento)

Vista Lógica (5.1) (Completa).

Vista de Implementación (5.4) (Diagramas de Componentes e Interfaces)

Cumple

CU01-CU06 (Gestión Huésped)

Tipo: Caso de Uso

Patrones MVC, Service Layer, Manager y DAO.

Vista Lógica (5.1) : Clases ReservaUI, ReservaController, ReservaClientService, IReservaService, ReservaServiceImp, ReservaManager, ReservaDAO

Vista de Implementación (5.4) : Componente ServicioDeReservas , Interfaces de Reserva

Cumple

CU07-CU13 (Gestión Recepción)

Tipo: Caso de Uso

Patrones MVC, Service Layer, Manager y DAO.

Vista Lógica (5.1).

Vista de Implementación (5.4) : Componente ServicioDeEstancia , Componente RecepcionistaMgt , Interfaces ICheckIn, ICheckOut

Cumple

CU14-CU18 (Gestión Administración)

Tipo: Caso de Uso

Patrones MVC, Service Layer, Manager y DAO

Vista Lógica (5.1).

Vista de Implementación (5.4) : Componentes ServicioDeInventario , ServicioDeConfiguracion , AdministradorMgt , Interfaces IAltaHabitacion, IRegistrarPrecio

Cumple

CU19-CU26 (Gestión Auditoría)

Tipo: Caso de Uso

Patrones MVC, Service Layer, Manager y DAO

Vista Lógica (5.1) : Clases ReporteUI, ReporteController, ReporteServiceImp, ReporteManager, ReporteDAO .

Vista de Implementación (5.4) : Componente ServicioDeAuditoria , AuditorMgt , Interfaces de Auditoría

Cumple

9. Apéndice

9.1. Vista de Contexto

Diagrama de Contexto Nivel 0
Diagrama de Contexto Nivel 1